Paso 4: marcadores









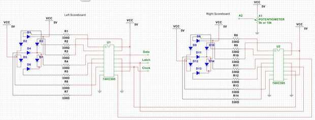
Procedí a armar el marcador izquierdo siguiendo el diagrama esquemático (tercera imagen). Los marcadores son Margarita juntos - el pin de datos de un turno registro alimenta en pin 9 del otro registro de desplazamiento. Esto hace que ambos registros de cambio sólo usan 3 pines, en lugar de 6 pines, en el Arduino.
Asegúrate de que pones el potenciómetro ya sea el marcador izquierdo o derecho. También, cuando se están añadiendo el cable de alimentación y cable de señal, asegúrese de que utilizar alambre más que usted piensa que necesita, especialmente si usted quiere ser capaz de eliminar su Arduino cuando haya terminado.
Si quieres probar tus marcadores, copiar y pegar este en Arduino.