Paso 9: Bomba de la C.C.





La bomba es básicamente un engranaje motor de la C.C., por lo que tiene un montón de esfuerzo de torsión. Dentro de la bomba es un patrón de 'trébol' de rodillos. Como el motor gira, el trébol presiona el tubo para presionar el fluido aunque. La bomba no necesita ser pintado y de hecho puede auto cebará por sí misma con agua a medio metro con facilidad.
La bomba no es del tipo sumergible. Por lo que no toca el líquido y hace de este una excelente opción para cultivar un pequeño huerto.
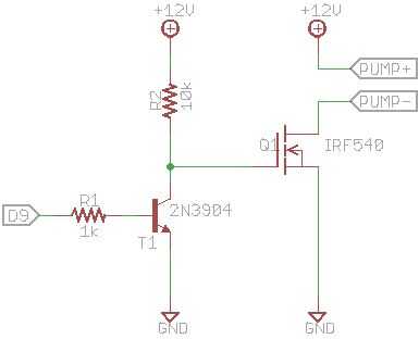
Circuito del conductor:
Nosotros no podemos alimentar la bomba directamente en los pines de Edision como las clavijas de Edison sólo pueden suministrar una pequeña cantidad de corriente. Así pues, para conducir la bomba tenemos un circuito controlador separado. El controlador se puede hacer utilizando un MOSFET de canal n.
Se puede ver el circuito del controlador que se muestra en la foto.
La bomba tiene dos terminales. El terminal marcado con un punto rojo es positivo. Ver la imagen.
La Dc bomba es recomendar a 3V a 9V. Pero nuestra fuente de energía batería de 12V. Para lograr el voltaje deseado tenemos que bajar la tensión. Para ello se establece un DC Buck Converter.The hacia fuera puesto a 9V ajustando a bordo potenciómetro.
Nota: Si usted está usando MOSFET IRL540 entonces no hay necesidad de hacer el circuito del conductor ya que es nivel de lógica.
Preparar el conector de la bomba:
Tomar dos conector JST con cable. Luego suelde el cable rojo a la polaridad con la marca de punto y el cable negro a la otra terminal.
Nota: Por favor no prueba mucho tiempo sin carga, en el interior es con hojas de plástico, no succión de impurezas.