Paso 2: impresión 3D!





En diciembre de 2013, descubrí la técnica selectiva láser impresión 3D de la sinterización . Tras investigar el proceso SLS en mi tiempo libre y aprendizaje de forma fácil y asequible es usar con empresas como Shapeways y i.Materialise, todas las limitaciones que habían previamente mantenido me de tecnología de impresión 3D DIY rápidamente desaparecieron. Impresión 3D de alta calidad era realmente una solución viable y asequible con acceso a la tecnología High-End, de EOS SLS !
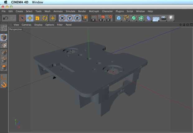
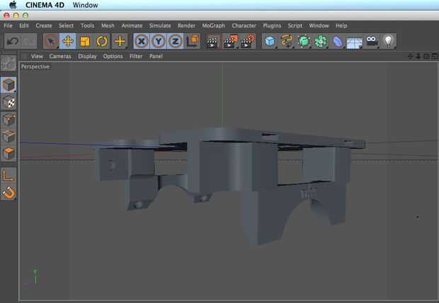
Investigué los materiales y finalmente concluyó que completamente pude rediseñar (por la parte inversa ingeniería mi equipo existente de DP y eMotimo) el sistema dolly todo desde cero en mi ordenador y 3D Cinema4D de Maxon imprimirlo con poliamida-12 (nylon) para afeitar grave peso manteniendo un sistema muy rígido que pudiera soportar el estrés de estar en la montaña durante varios días de rodaje Time-lapse. Estaba muy entusiasmado con el potencial de este enfoque, pero sabía que un montón de trabajo era necesario para alcanzar mis metas. I no perder en cualquier momento y comenzó enseguida. Las vacaciones de diciembre faltaban unos días y estaba programado para viajar a bello, norte del estado de Nueva York a visitar a la familia de mi esposa durante 2 semanas. Estaba demasiado emocionada sobre las posibilidades de impresión 3D que esperar hasta enero de 2014 para comenzar mi trabajo. Decidí que la solución era hacer furtivamente lejos con mi laptop cuando tiempo permitido durante mi visita con los suegros. Me las arreglé para rediseñar el carro todo en 3D y añadir varias mejoras para maximizar el sistema total y escape diseño limitaciones existentes, comprar equipo. Esto incluye niveles torpedo integrado, tensión riel de fibra de carbono pista de conexiones en las tapas de la carretilla y múltiples configuraciones de montaje del motor de pasos de la C.C. en el carro dolly. Estaba finalmente lista para hacer mi pedido con Shapeways Impresión el primer (y esperemos que el último) "prototipo". Desafortunadamente, estaba en Sullivan County Nueva York sin acceso a internet! Después de convencer a mi esposa amorosa y comprensiva que debo hacer el coche a la ciudad para acceder a internet en una tienda de café local, estaba en mi camino para hacer el pedido inicial.
Huy! Debido al tamaño de la construcción grandes de mi diseño, el costo fue al norte $400 solo el carro carrito y al final tapas. Muy caro para mi primera vez impresión 3D y este costo excluyen todo el hardware que todavía necesitaba adquirir para la Asamblea final. Probablemente debería haber empecé con algo muy pequeño para aprender el proceso de impresión 3D, pero ya estaba demasiado profundo para contener! Cuidadosamente doble Revisé todos mis medidas de diseño y bebiendo una leche de soja. Con mis dedos cruzados, he pedido con Shapeways y no mirar atrás. Cuando llegué a casa a Atlanta después de año nuevo, las impresiones estaban esperando en mi puerta! Esto fue sólo el comienzo...