Paso 12: La parte de construcción 7, Pre-Amp


Paso 1: Tiempo para construir una fuente de alimentación. Así que, coge hasta C6 (100uF 500V) y R3 (5KOhm 5 vatios) y una nueva tira de TB. Usted debe conseguir buenos en esto por ahora! (o... realmente realmente frustrado ¡ Lo siento!)
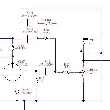
Paso 2: Asegúrese de que R3 se conecta entre los terminales positivo de C5 y C6.
Paso 3: Selección de los restantes partes R18 (47KOhm 1 vatio) y conecte entre un estirón terminal no utilizado y el Pin 5 de la toma de Pre-Amp
Paso 4: Conecte R17 (470 Ohm 1/4 Watt) entre Pin 6 y masa.
Paso 5: Obtener R19 (1MOhm 1/4 Watt) soldadas entre tubo Pin 4 y tierra.
Paso 6: Soldadura C12 (.47 uF 600V) entre el Pin 4 y un estirón no utilizado.
Paso 7: Verifique su trabajo contra el esquema anterior.
Usted debe ahora han exitosamente construido el circuito preamplificador.