



En este post del blog tomamos un vistazo a la tarjeta de conductor que viene con el Kit robótica hacen: es. No hay ninguna documentación que viene con el kit de inicio con respecto a la tarjeta de conductor que no sea el esquema.
A menos que tenga alguna experiencia en esquemas de lectura de la tarea de entender lo que está en el tablero de conductor y cómo utilizar más allá de los kits que ofrece Radio Shack podría ser un poco intimidante.
Así que vamos a mostrar algunas imágenes de la tarjeta de conductor y el esquema y señalar algunas de las partes importantes y mapa al esquema para que todo el mundo puede seguir y aprender más sobre la tarjeta de conductor. Permite comenzar fácil: (Click en las imágenes para una vista más grande de la imagen)
Aquí está una imagen de la tarjeta de motor con algunos conectores terminal marcado en rojo y amarillo.
El cuadro amarillo dibujado sobre la imagen del tablero de conductor es el conector terminal para la alimentación en el tablero de conductor de las cajas de la batería.
Si te acuerdas de cuando se construyó el robot, cable las cajas para dos baterías en serie (el cable negro de la caja de una batería fue conectado al cable rojo de la caja de la batería.
Entonces un plomo de cada caja fue conectado a los conectores terminales en el tablero de conductor). Si usted toma un valor en los dos conectores de la tarjeta de conductor, debe obtener una lectura de alrededor de 12 voltios.
A menos que usted está interesado en comprender cómo se construyó el circuito de potencia, realmente no necesita velocidad demasiado tiempo leyendo el esquema.
Las dos cajas rojo dibujadas en la imagen de la tarjeta de conductor son los conectores terminales motor. El conector terminal izquierdo es para los motores 1 y 2. El mismo conector es para motores de 3 y 4.
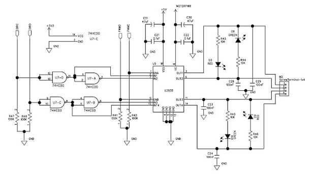
Arriba son imágenes de los esquemas del circuito controlador de motor. Otra vez si no estás interesado en aprender cómo está diseñado el circuito entonces no deben pasar mucho tiempo mirando el esquema.
Para más información consultar mi blog:
http://joepitz.wordpress.com/