Fácil Atmel Xmega senoidales / generador de forma de onda (3 / 9 paso)

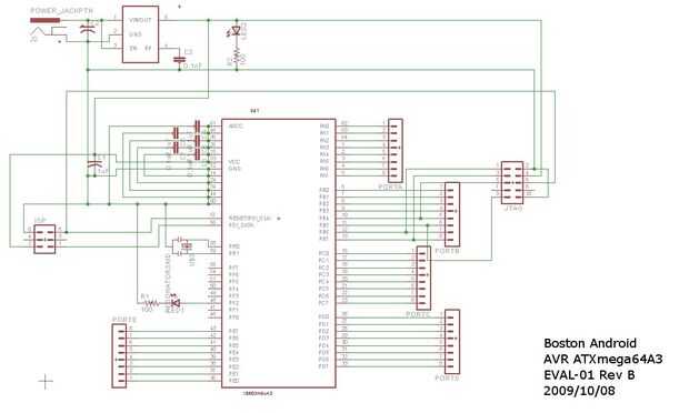
Paso 3: Diagrama esquemático para EVAL-01 tablero o construir su propio

Las instrucciones aquí son simplemente comprar el tablero de dev de Xmega Boston Android EVAL-01 . Pero también puede crear su propio por comprar una placa de adaptador TQFP 64 (comprobar ebay ~ $5) y comprar un chip Xmega64a3 de Digikey o Mouser (~ $8). A continuación es el esquema para la Junta de EVAL-01.

Artículos Relacionados

Generador de forma de onda arbitraria Atmel Xmega USB/Serial

Generador de forma de onda arbitraria Atmel Xmega USB/Serial

este instructable le guía a través de la programación y uso de la evaluación Xmega Android Boston para trabajar como un generador de forma de onda arbitraria simple aprovechando el integrado 12 bit DAC y el controlador DMA de alta velocidad. He propo
Generador de forma de onda arbitraria, para ~ 20$

Generador de forma de onda arbitraria, para ~ 20$

un generador de forma de onda arbitraria (AWG) es una pieza útil pero a menudo costosa del equipo de prueba (ebay para risas). Se usa para determinar respuesta de frecuencia del componente, generar las señales portadoras, como un Medidor LCR si tiene
Generador de forma de onda de Arduino controlado por iOS

Generador de forma de onda de Arduino controlado por iOS

Este generador se basa en el trabajo de Amanda Ghassaei. Generadores de forma de onda (o generadores de funciones) se utilizan para probar y depurar circuitos. por ejemplo, respuesta de frecuencia de amp op o sensores. Este generador es alimentado po
Generador de forma de onda de Arduino Shield

Generador de forma de onda de Arduino Shield

Generadores de forma de onda (también llamados generadores de funciones) son útiles para probar y depurar circuitos. Pueden ser utilizados para probar la respuesta de frecuencia de componentes electrónicos como sensores y amplificadores op o para car
Controlar el generador de forma de onda analógica Discovery™ en LabVIEW

Controlar el generador de forma de onda analógica Discovery™ en LabVIEW

El objetivo de este proyecto es para enseñarle a controlar el descubrimiento análogo con LabVIEW. En particular, este proyecto demostrará cómo controlar el generador de forma de onda analógica descubrimientos. Usted puede controlar la frecuencia y am
Cero de Arduino CAD Resumen y ejemplo de generador de forma de onda

Cero de Arduino CAD Resumen y ejemplo de generador de forma de onda

En este Instructable echamos un vistazo en el digital al convertidor análogo (DAC) en el cero de Arduino. Veremos un ejemplo simple de cómo utilizar el CAD y luego veremos un ejemplo más complejo que convierte el CAD en un generador de forma de onda
Cómo instalar 2015 de formas de onda en Windows

Cómo instalar 2015 de formas de onda en Windows

Formas de onda de 2015 es una pieza de software desarrollado por Digilent diseñado para uso con el Analog Discovery 2, Descubrimiento análogo,EE Juntao Analog Discovery 2 NI edición.Proporciona la interfaz de usuario para un osciloscopio de canal 2,
Cómo instalar formas de onda 2015 en Linux

Cómo instalar formas de onda 2015 en Linux

Formas de onda de 2015 es una pieza de software desarrollado por Digilent diseñado para uso con el Analog Discovery 2, Descubrimiento análogo, EE Juntao Analog Discovery 2 NI edición.Proporciona la interfaz de usuario para un osciloscopio de canal 2,
Cómo instalar formas de onda 2015 en OSX

Cómo instalar formas de onda 2015 en OSX

Formas de onda de 2015 es una pieza de software desarrollado por Digilent diseñado para uso con el Analog Discovery 2, Descubrimiento análogo, EE Juntao Analog Discovery 2 NI edición.Proporciona la interfaz de usuario para un osciloscopio de canal 2,
Laboratorio de prueba de banco-osciloscopio/forma de onda

Laboratorio de prueba de banco-osciloscopio/forma de onda

Banco de pruebas de laboratorioPara las clases de ingeniería eléctrica, equipo de laboratorio básico tales como osciloscopios y generadores de señal suele costar cientos de dólares.En este proyecto que quiero implementar el hardware y el software ini
Forma de onda collar y pulsera de

Forma de onda collar y pulsera de

Obtener un único collar o pulsera, grabando su voz!El diseño de este collar es generado de cualquier tipo de muestra de audio, su forma representa la forma de onda de audios.Enviar un mensaje de amor, palabras de grabar el primero de su hijo, use el
Nota de papel ~ forma de onda de papel Tangible A

Nota de papel ~ forma de onda de papel Tangible A

papel Nota convierte sonido en una escultura de forma de onda de papel tangible 3D.El usuario registra un mensaje o un sonido que es analizado por el programa y asignan a una forma de onda de 450 puntos de muestra. Cada punto de muestreo se transform
Forma de onda Media

Forma de onda Media

este proyecto se relaciona con nuevos medios de almacenamiento. (Este soudwaves son mensajes grabados de sus preciosos. (Y se puede escuchar el mensaje cada vez que desee.Ver esta película!Los medios de comunicación de la onda acústica de Yusuke Naka
Manejo de formas de onda de LapTop

Manejo de formas de onda de LapTop

Mostrar en términos de voltios y amperiosPaso 1: Recursos de ordenador portátil Computadoras portátiles contienen típicamente los recursos para encender un circuito y monitor de formas de onda.Muchas aplicaciones gratis pueden mostrar las formas de o