Paso 10: Selectivo Laser sinterización / fusión

















SLS/SLM usa alta potencia láseres que pueden hacer grandes cantidades de daño en ningún momento a todos. Estoy en ningún caso responsable de cualquier daño o daños causados a usted o a su entorno. Si bien trabajo con láseres, lentes de seguridad de láser ser usado en todo momento. Tienes un cerebro, utilizarlo.
En serio, el tipo de láser utilizado para la fusión o sinterización de polvos son extremadamente alta potencia y sobre todo invisible. Si no sabes lo que haces, por favor quisiera que usted a hacer algo que no sea de SLS/SLM. Si no tienen miedo por láser, si no vas a usarles. (Que soy)
Qué es SLS/SLM
SLS/SLM utiliza un láser de alta potencia para localmente sinter o derretir el polvo. Cada capa sucesiva está fusionada a la capa de abajo. SLS se utiliza mucho con Nylon, donde produce piezas fuertes y flexibles. Superior final máquinas son capaces de titanio de acero o incluso de la sinterización. Sinterización generalmente utiliza un buildbox caliente para reducir la contracción y un ambiente inerte para detener la quema de la forma de polvo (que la mayoría en polvo, incluso metales, hacer).
Montaje de láser
Para colocar el láser, puede imprimir un montaje, o construir algo a ti mismo. No he incluido las piezas para el montaje de un láser porque no sé qué tipo de montaje utilizará. He hecho mis soportes de Perfil de aluminio y atar rips.
Driver de láser
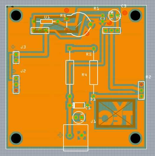
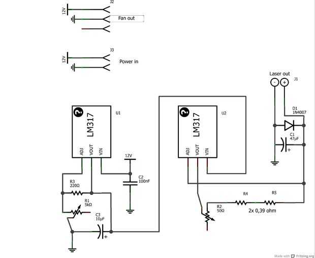
He incluido el controlador de láser que estoy usando. Este controlador de láser utiliza 2 de LM317 para regular el voltaje y la corriente. Puede haber mejores formas de construir un controlador de láser, pero así funciona, es barato y totalmente ajustable (voltaje y amperios). Este controlador de láser doble de LM317 tiene una entrada de 12 voltios y es capaz de suministrar 1, 5A a 2V (totalmente regulada) por largos períodos de tiempo. La caída de tensión es de 10V, así que si usted necesita más de 2V, necesita una mayor tensión de alimentación. Para este controlador de láser se necesita:
- 2 x LM317;
- 2 x 0.39Ω resistor 3W;
- 1 x 220Ω resistencia;
- 1 x 50Ω 3W + medidor;
- medidor de 1 x 5kΩ;
- diodo 1N4007 x 1;
- condensador de 100nf x 1;
- condensador electrolítico de 1 x 47µF;
- condensador electrolítico de 10μF x 1;
- 1 x bloque terminal PCB doble;
- 1 x pernos de encabezado 3 masculino;
- 1 x pernos de encabezado 3 mujeres;
- 2xTO220 disipador de calor;
- ventilador de 1 x 60mm;
- El pcb o un circuito experimental de 60x60m m.
- (Opcionalmente un amperímetro para medir la carga)
También he añadido los archivos para hacer tu propio pcb. No he probado aún este circuito, así que no estoy enteramente seguro de si funciona, pero debería.
Para utilizar este circuito, primero Instale una carga ficticia de láser al conductor y utilice un medidor de voltaje para ajustar la tensión. Girando el potenciómetro pequeño (R1) puede ajustar la tensión a lo que necesita. A continuación instalar un amperímetro entre el láser y el controlador y ajustar el potenciómetro grande (R2) hasta llegar a la corriente requerida. Cuando se tiene un amperímetro instalado como yo, puede ser el último paso mientras que la impresión con un láser.
posibilidades del láser
Hay varias posibilidades cuando se trata de láseres. Voy a ofrecer no enlaces a cualquier sitio que vende láser y cualquier compra y uso es bajo su propio riesgo. Algunas de las opciones son:
- 808nm diodo: estos láseres son baratos y potentes. Los más fuertes que pude encontrar son 1, 5W, pero aún más son disponibles.
- 950nm fibra: estos láseres son más difícil venir, uso y más caros, pero muy potente (que pueden incluso acoplarse). No es raro que estos láseres 9W.
- CO2 de 10600nm: costoso, difícil y loca potente y completamente absorbida. generalmente comienzan a 20W y son muy peligrosos. Se puede imprimir el material en cualquier color o transparencia, pero son menos eficientes.
- Otros diodos se pueden utilizables también, pero algo distinto (cerca) infrarroja es extremadamente difícil y muy costoso en las competencias necesarias para el SLS/MST.
---Importante---
Cuando usted compra un laser, asegúrese de comprar un par de gafas de seguridad de láser con la longitud de onda del láser comprado. Láser son extremadamente peligrosas en estas competencias y se tarda sólo milisegundos al daño que va a durar toda la vida.
Usted puede imprimir los materiales
Polvos blancos no absorben suficiente luz de un 808nm o 950nm láser así que algo tiene que agregarse al absorber el calor. Polvo de carbón es un gran absorbedor de calor y es muy barato. He añadido un < 1% impurezas de carbono el material que fue suficiente para imprimir. Láseres de CO2 no tienen este problema y puede imprimir en blanco y claro incluso materiales sin necesidad de impurezas.
Tenga en cuenta que materiales en polvo se comportan diferente que las versiones del material sólidas. Por ejemplo, la mayoría de metales quema en forma de polvo. Para imprimir estos, usted tendrá que proporcionar un ambiente inerte para imprimir en, de lo contrario el material puede prenderse fuego.
En términos generales, si derrite, puede imprimirlo. Para imprimir en grande sin embargo necesita sinter, puesto que esto tiene menos encogimiento. Sinterización se produce a temperaturas justo por debajo del punto de fusión y fusiona las paredes de gránulos juntos. He considerado o utilizado los materiales:
- Nylon. Nylon es utilizado por muchos de la industria porque produce fuertes piezas relativamente baratas y rápidas. Necesita ser sinterizado para mejores resultados, para lo cual necesita un ambiente de N2 (nitrógeno puro). Todo lo que he hecho hasta ahora al nylon es fundirlo. No sé si carbono funciona negativamente en sinterización todavía. fusión de Nylon hacer el trabajo, pero tiene enormes cantidades de encogimiento.
- candelillawax. La idea vino de este tipo. Se las arregló para construir una impresora de cera de candelilla de trabajo en un horario que el grito de una persona promedio. Yo he intentado pero no logrado reproducir sus resultados.
- Latón y bronce. Debería funcionar, es sinterizado de bronce para los cojinetes. No sé nada de esto pero voy a hacer experimentos.
- Titanio. Utilizado en máquinas de impresión de metal caras. Titanio tiene un ambiente inerte porque se quema.