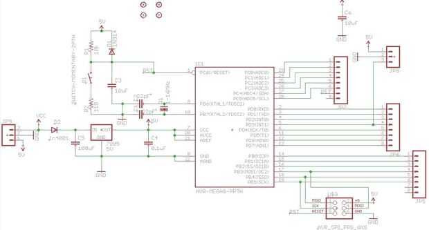
Paso 43: Actualización del sistema: interfaz de usuario de IR



Materiales :
Tablero revestido de cobre (perfboard funcionará también)
Regulador de voltaje 7805
Diodo 1N4001
Tapa de 100uF
tapa de 0.1uF
22pF Cap x2
Cap de 10uF x2
10k resistencia
Resistencia de 100
Interruptor de botón
Diodo 1N914
6 pasador pasadores de hombre encabezado de fila
Conector header hembra o screwterminals.
ATMega8/88/168/328 (código es para el Mega8 pero es fácil de puerto sobre los demás)
receptor de IR de 38 kHz
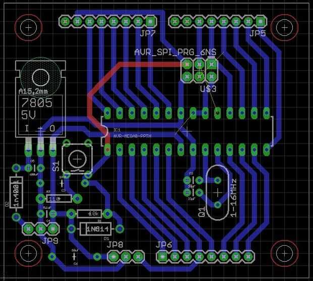
Los archivos de esquema y tablero fueron hechos en cadsofts libre versión de águila y creo que tengo la mayoría de las piezas de uso Sparkfuns biblioteca ya que son lo suficientemente buenos para usemos estos. Sparkfun gracias!
También he tomado muchas partes de otros lugares y hacer una biblioteca de "tipo paquete" (más rápido de prototipo cuando tengo una pieza nueva que no puedo usar otra vez o cuando no quiero hacer una pieza nueva en Águilas editor). No creo que ninguno de ellos en este diseño pero si vienes a través de cualquier deje me saben y a cazar de las piezas que utiliza.