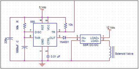
Paso 24: Conducir un solenoide:


La razón detrás de esto es el solenoide de una bobina de alambre que se forma un campo magnético cuando corriente es atravesada. Cuando usted intenta y apaga esta corriente al solenoide producirá un ajuste. Los inductores no como cambios en la corriente, para el inductor será tratar de mantener la corriente que fluye por liberar toda la energía almacenada en él se acumula de campo magnético para hacerlo.
Sin embargo, los inductores no importa el voltaje y hará todo lo posible a la tensión a través de sus bobinas para mantener la corriente que fluye mientras el campo magnético se colapsa. Esto conduce a la tensión que clavar a valores extremadamente altos, algunos cientos voltios no es imposible y de hecho es bastante común. Como imagino que esto no es algo feliz para ver unos cien voltios en los pines de un circuito integrado y probablemente acabar con él.
Afortunadamente usted puede proteger su circuito poniendo un diodo de Zener parcial inverso. Hay un buen tutorial de Sparkfun en la conducción de relés y allí utilizan un 1N4148 en las terminales de los relés. Esto también funciona muy bien para nuestra válvula de solenoide.
Varios Relais fueron probados en el sistema y ninguno tenía alguna ventaja específica sobre otro. Finalmente, probé y colocado en un par de Darlington NPN Motorola punta 110 para conducir la válvula de solenoide en lugar del relé. El 110 punta funciona exactamente igual que un transistor NPN típico y con un mayor voltaje operacional actual. El 110 de punta puede manejar una carga de 60 voltios y amperios varios. Este fue el mismo para los relés, pero cuestan varios dólares mientras que el 110 punta costaba cincuenta centavos. El 110 de punta también sólo requiere 3 conexiones a realizar en lugar de los cuatro de los relés de estado sólido.