Paso 13: Decodificador DTMF: Hardware








Diodo 1N4001
Condensador de 10uF
Condensador de 100uF
0.1uF condensador x3
10 nF condensador x3
Condensador 18pF x 2
47 kOhm resistencia x2
220 kOhm resistencia x2
270 kOhm resistencia
10 kOhm resistencia x3
Resistencia de 1 MOhm
3.579545 cristal de MHz
Regulador de voltaje 7805
Atmel ATtiny2313 (hoy utilizaría un ATtiny 4313 o ATMega128/1280)
Tomacorrientes de 12V 7
Responder a máquina o teléfono que puede auto-respuesta
Toma de teléfono 11 de RJ
Transformador de aislamiento de audio de 1:1 (todavía disponible en radioshack lo creas o no!)
Cristal de 20 MHz
Interruptor de botón momentáneo
Diodo 1N914
Cuadro de proyecto
Conector base de enchufe para enchufe de verruga.
Pedazo de perfboard (mina era ~ 17 x 28 hoyos)
Opcional:
74LS48 decodificador del segmento 7 (opcional)
Exhibición de segmento 7 (opcional)
Pequeños granos de ferrita (posible)
Terminales de tornillo
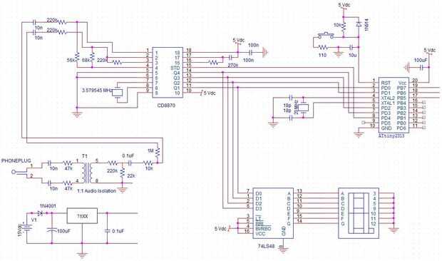
Este esquema muestra cómo los últimos pocos circuitos conectan y alimentan el ATtiny2313.
La salida de la 2313 para alternar entre los subsistemas se muestra en la parte superior izquierda de la imagen 5. Estos fueron sólo wirewrap tomas pude puente a los otros proyectos. Actualizar para ser inalámbricas unidades direccionables usando algo como un zigbee y actualizar el esquema para no usar pines seriales del ATtiny2313 para la entrada DTMF, pero el circuito que se muestra funciona muy bien.
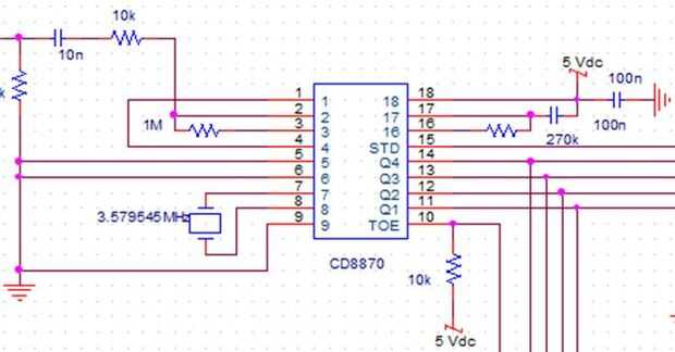
Una de las cosas graciosas que encontré fue que mi CM8870 no ponía a 5V como esperaba. En realidad estaba flotando en el rango entre una lógica alta y una baja en el ATtiny2313, frente a que no funciona para mi demostración proyecto lógica y lo opté por usar hacking hackearlo. Yo no tenía una lógica de nivel a desplazador o mucho más así que decidí colocar el ATtiny2313 tensión que a su vez reduciría la tensión umbral para un nivel lógico alto.
Todos que terminé haciendo fue hacer un divisor de tensión con unas resistencias de repuesto alimentación del ATtiny2313... diseño horrible, lo sé... pero trabajado y me consiguió a través de mi informe. Usted puede probablemente dejar esto de lado y sólo conectar el 2313 a 5V pero estar preparado para hacer algo divertido si la salida del CM8870 es meticuloso.
El último esquema debe ser igual a la primera, pero sin el divisor de tensión.