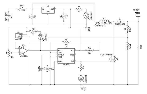
Paso 3: Protoboard impulso convertidor 500V piezas


-Soldador
-Soldadura eléctrica (resina base 0,032" preferido)
-Correa de muñeca antiestático
-Electricista guantes
Materiales:
- Protoboard (el enlace es el protoboard me, pero cualquier protoboard de Radio Shack funciona así, pero va ser de un tamaño diferente)
Piezas de Mouser:
U2-regulador de tensión-
Batería de entrada número de parte
-8.4V a 12V LF60CV
-12V a 13,2 v LD1086V90
-LM7809ACT de 13.2V a 16.8V
-16.8V a 26.4V LM7812ACT
-26.4V a 31.2V LM317 cualquier TO-220 (R1 = 500 Ohm R2 = 5,5 k ohmios) ver ficha
---Prueba que salida 15V para LM317---
Para C1, C2, C3 y CT utilicen una tensión nominal de acuerdo con esto:
Voltaje de la batería... Tensión nominal del condensador
< = 12V Bat.... > = tapa de 16V
< = 20V Bat.... > = 25V Cap
< = 30V Bat.... > = 50V Cap
--C2 Tipo según regulador usado:--
LF60CV electrolítico
LD1086V90 electrolítico
Cerámica LM7809ACT
Cerámica LM7812ACT
LM317 electrolítico
--C1 y C3 son discos cerámicos o MLCC plomo 5% - 20%, o -20% a 80%--
--CT es disco de cerámica o MLCC plomo 1% - 10%--
--Resistencias todos salvo Rdiv1 es 1/10W o superior--
-2 zócalos DIP 8
-C1 - 0. 33uF (330nF) o más
-C2 - 10uF
-C3 - 0.01uF (10nF)
-CB1 - cualquier condensador Banco desea cargar
-CT - 0.022uF (22nF)
-LEDPWR-indica fuente de alimentación
-LEDREG-indica deseado es alcanzado la tensión de
-LEDGATE-indica NE555 es abastecimiento de voltaje para el MOSFET
-R1, R2, R3 - 1kOhm(<12V) o 2kOhm(>=12V) 1% - 5%
-RA-15kOhm (2% o mejor)
-RB - 10kOhm (2% o mejor)
-Rdiv1 - 1MOhm (2% o mejor, 1/4W o mayor)
-Rdiv2-
Regulador usado valor (2% o mejor)
LF60CV 11kOhm
LD1086V90 16kOhm
LM7809ACT 16kOhm
LM7812ACT 22.3kOhm
28kOhm LM317
-SW1 - clasificado para la tensión de entrada y 5-6A
-U1 y U1.1 (mismo Chip) - LM393AN
-U3 - SE555P
-VR1 - 10kOhm potenciómetro (Multi-turn será más precisa)
M1 - FCA47N60(F)
-D1 - RURG3060 (Use el RURG30120 si este es su primer proyecto electrónico)
COILCRAFT:
L1 - L Coilcraft PCV-2-394-05 (siga el enlace y el tipo en la parte número para comprar)
NÚMEROS ESTÁN EN EL ESQUEMA
Haga clic en la "i" en la parte superior del esquema para ampliarla capaz de descargar