Control de su hogar con Arduino (2 / 5 paso)

Paso 2: Las posibilidades son infinitas!

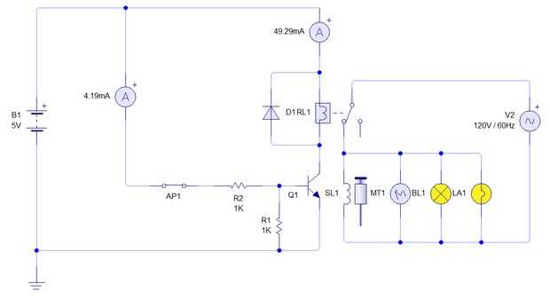
Ahora usted puede controlar todo lo que quieras, de la luz a una bomba de agua! Los usé esta configuración para encender un cohete y controlan las etapas del cohete, así que usted puede imaginar el potencial de este circuito. :)

Artículos Relacionados

Controles de lectura/emular con Arduino y frambuesa Pi

Controles de lectura/emular con Arduino y frambuesa Pi

Mandos a distancia están en todas partes. Son la interfaz a su televisores, sistemas de música y qué no. Probablemente tienes unos cuantos de repuesto ahí, devastada en la desaparición de su mejor. Animarlos y les ponga en uso! (Skynet aprueba...)Aqu
Control de un solenoide con Arduino

Control de un solenoide con Arduino

Este Tutorial de Arduino solenoide muestra cómo controlar un solenoide con pulsadores y un relé, el controlador compatible con Arduino. Los solenoides son actuadores accionados electromagnéticamente. Cuando se aplica voltaje a la bobina de solenoide
Control de un LED con arduino y Wifly shield

Control de un LED con arduino y Wifly shield

Para demostrar cómo puede controlar dispositivos a través de wifi utilizando el arduino wifly shield, se interruptor enciende y apaga un LED mediante el envío de una petición http desde mi navegador al escudo wifly.Requisitos:1. Arduino uno2. Wifly s
Control remoto del ordenador con Arduino

Control remoto del ordenador con Arduino

esta semana utilicé un Teensyduino actuar como traductor entre un control remoto infrarrojo y mi ordenador.  El Teensy Lee las señales infrarrojas del control remoto y luego emula un teclado USB.  Lo estoy usando para el control de VLC Media Player c
Control remoto 4 relé con Arduino a través de WIFI (touchOSC + proceso)

Control remoto 4 relé con Arduino a través de WIFI (touchOSC + proceso)

Hola, no soy inglés lo hablando entienda por favor mis errores.Mina fue sólo una idea, era curioso, yo busqué en Google algunas horas pero allí eran un problema: :) no encontré un guión previamente elaboradoEmpecé desde un script en una página web, p
Control de dos LEDS con Arduino y bitVoicer

Control de dos LEDS con Arduino y bitVoicer

Así que lo que quiero hacer aquí es hacer varias cosas con LEDs con reconocimiento de vozEstoy usando bitvoicer lo puede conseguir aquíPaso 1: Lista de piezasPor lo que estoy haciendo esto con como poco posible, aquí está la lista:LED verdeLED rojoPr
Automatización casera con Arduino... Y JavaScript!

Automatización casera con Arduino... Y JavaScript!

En este instructable (mi primera una realidad), te guiará para realizar la automatización en su hogar con Arduino, sí, no tan nueva... Pero también se incluyen JavaScript, usando Node.js y una impresionante biblioteca con Arduino llamado johnny cinco
Automatización del hogar con un Smartphone (TV, Arduino, luz, seguridad, proyector, reproductor de DVD...)

Automatización del hogar con un Smartphone (TV, Arduino, luz, seguridad, proyector, reproductor de DVD...)

Estos días los dispositivos de domótica y el hogar sistemas de control son muy populares. Incluso en la comunidad de DIY-ers. Así decidí hacer mi propio dispositivo de control Inicio con Arduino. El dispositivo puede controlarse con un teléfono celul
Sistema de control su Tv, Dvd y Audio con Arduino y Android

Sistema de control su Tv, Dvd y Audio con Arduino y Android

Hola todos, este es mi segundo instructable y mi primero en inglés, así que, lo siento por los errores.Quiero compartir este proyecto es acerca de cómo puede controlar su Tv, DVD y su sistema de Audio con Arduino y una aplicación para Android con inv
Automatización casera con arduino wifi, bluetooth y control remoto IR

Automatización casera con arduino wifi, bluetooth y control remoto IR

Este es un tutorial para mostrar cómo construir un sistema domótico con arduino Wifi [ESP8266-01], bluetooth (HC-05) y control remoto IR. Automatización del hogar resulta en un hogar más inteligente y se utiliza para proporcionar una mayor y más salu
Control de calidad con Arduino Uno de aire

Control de calidad con Arduino Uno de aire

Control de calidad de aire con Arduino Uno con la ayuda de MQ135 aire calidad gases peligrosos módulo Sensor Detector.Paso 1: Configuración de pines Rojo = 5VVerde = datos (A0)Negro = tierraPaso 2: Conexión del cable de 1 = rojo (5V)2=Black(Ground)4=
Control de un motor DC con Arduino y Visual Basic

Control de un motor DC con Arduino y Visual Basic

Hola amigos este es mi primer post en instructables.com donde voy a intentar traer más des de novedad a menudo.Hoy el tema es con Arduino y Visual Basic.El proyecto que hoy podemos ver es un motor de la c.c. del regulador con Arduino y Visual Basic.P
Control de Motor con Arduino

Control de Motor con Arduino

Control de motores con Arduino puede ser complicado.En primer lugar, los motores necesitan más actual que la producción de qué Arduino pueden suministrar pernos. También motores pueden generar su propia corriente a través de un proceso llamado inducc
Control de Motor de BLDC con Arduino, salvado el motor del HD y sensores Hall

Control de Motor de BLDC con Arduino, salvado el motor del HD y sensores Hall

hay un gran interés estos días entre los aficionados a los hobbys en el control de motores brushless de la C.C. (BLDC), que han mejorado el rendimiento y mejor eficiencia energética enmotores tradicionales, pero son más difíciles de usar. Muchos prod