Paso 1: Lo básico





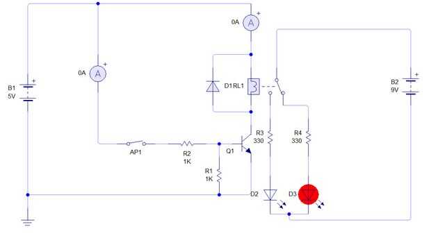
- Como dije antes Arduino sólo puede administrar acerca de 40mA. ¿Cómo damos un paso a la corriente a manejar más corriente? Una buena manera es utilizar un relé.
Pero relés normalmente más de 40mA a activar, así que tenemos que utilizar también también un pequeño transistor.
Como trabajo de este circuito:
(Simular el pin de arcuino con el interruptor de AP1).
- Cuando el pin del arduino es baja el transistor si, entonces el relé permanece apagada.
- Cuando el pin del arduino es alta una pequeña corriente de 4.19mA flujo de la Base a emisor del transistor.
- Esto activa el transistor y permitirá una mayor corriente que fluyen desde el colector hacia el emisor, permitiendo que el relé para activar.
- Ahora puede fluir una corriente de 42.29mA directamente de una fuente de 5V a tierra.
- Y ahora se activa el relé. Así que usted puede controlar 10A de corriente a 125V CA.
Relés:
Relés funcionan como un interruptor que puede activar o desactivar mediante una señal electrónica. Si usted compra un relé SPDT normalmente va a tener 5 clavijas:
- Común
- NC (normalmente cerrado)
- NO (normalmente abierto)
- positiva
- negativo
- Positivo y negativo son los que activan y desactivar el relé.
- El pin común es la parte del conmutador (relé) que va a la fuente de alimentación.
- El NC y el NO son las "salidas". (esto no es cierto pero es mucho más fácil pensar en ellos como eso).
- Cuando el relé se desactiva: el pin de NC es cerrado y nada que se le atribuye su yendo para ser el. el pin NO está abierto así que cualquier cosa que se le atribuye su yendo para ser apagado.
- Cuando el relé está activado: el pin NC es abierta, cualquier cosa que se le atribuye su yendo para ser apagado. el pin NO es cerrado por lo que cualquier cosa que se le atribuye su yendo para ser el.
* Usted puede verlo en las imágenes led.