Paso 2: Mi circuito



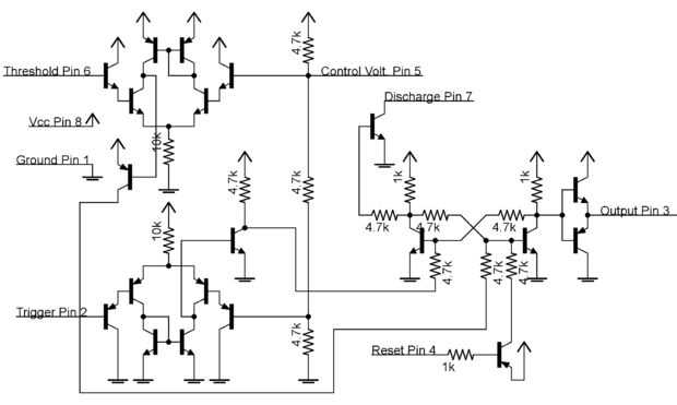
Los comparadores están basados en el comparador de disparo desde el temporizador real mismo. Comencé con comparadores mucho más simples, pero no me dieron la precisión que esperaba conseguir. Incluso después de añadir más transistores para aumentar la sensibilidad, los comparadores no trabajaban. Los comparadores en el contador de tiempo real tienen algunas características adicionales que le permitan ser mucho más preciso y exacto de lo que yo había diseñado. Tengo más información sobre los comparadores en un paso posterior.
El divisor de tensión es muy sencillo, sólo lleva tres resistencias de ohm de 4,7 K. Tener resistencias de 5 K ohm, utilizar 4,7 K. Puede que desee seleccionar resistencias que tienen valores de cierre para el divisor de tensión para que el Vcc de 1/3 y 2/3 Vcc están tan cerca como sea posible. Por ejemplo, un ohm 4465 (-5% de tolerancia) a 4700 ohmios y un ohmio 4935 (+ 5%) sería una mala selección para el divisor, pero 4600, 4650, 4570 sería una buena selección. Los valores no tienen que ser cerca de 4700, justo cerca uno del otro.
He creado Set-Reset ojotas antes pero estoy usando un circuito más sencillo aquí que requiere sólo dos transistores. Se llama un multivibrador biestable que significa que tiene dos salidas estables. El circuito es similar a muchos de los destelladores de dos transistor LED poco.
Mi etapa de salida es diferente del que en el esquema. Es mucho más simple, sólo un transistor PNP y NPN configurado en modo complementario. Todavía proporciona toda la funcionalidad de la etapa de salida original, de hecho ya tienes una opción en cuanto a lo que transistores usar, podría reemplazar los transistores de pequeña señal con transistores de gran potencia. De esa manera no estás limitados a 200 mA, potencialmente podrían conducir a pocos amperios!