Paso 5: No invertir amplificador (parte II)

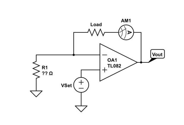
A continuación, vamos a considerar un circuito un poco más complicado, como se muestra arriba y resolver para Vout usando las reglas de oro. En primer lugar, pongámonos de acuerdo a algunos cambios de notación. Voy a llamar a la señal en la entrada de no inversión Vset, la resistencia en la pata de realimentación R2y la resistencia restante R1. Hasta ahora hemos usado las reglas 1, 3 y 4; Este circuito nos introducirá finalmente al número 2 de la regla.
Porque estamos tratando con retroalimentación negativa aquí, sabemos
1. (V + - V-) = 0
lo que implica
2. V += V = Vset.
Ahora por la regla 2. Sabemos que ninguna corriente puede fluir dentro o fuera de cualquiera de nuestras entradas. Seguramente la corriente debe circular en este circuito, sin embargo, como Vout y tierra están conectados por dos resistencias en serie. Qué regla 2 implica es que cuando los flujos actuales, fluirá entre Vout y suelo, evitando el op-amp todos juntos. Además, la misma corriente fluirá a través de tanto resistencia para la conservación de carga. Con esto dicho, solo Supongamos que el flujo de la corriente es hacia la izquierda. Esto es una suposición que podemos hacer siempre, corrigiendo nuestra solución si el signo de nuestra respuesta no tiene sentido.
Usando la ley de Ohm para encontrar la corriente por R1 y compara a la corriente a través de R2 se encuentra
3. (0-Vset) / =(Vset-Vout) de R1/R2
Despejando Vout da
Vout=VSet[1+(R2/R1)]
Ahora vemos el verdadero significado detrás del nombre. V_out no se invierte y es igual a V_set multiplicada por uno más el cociente de las resistencias. De hecho V_set es amplificado!