Paso 4: El amplificador sin inversión (parte I)

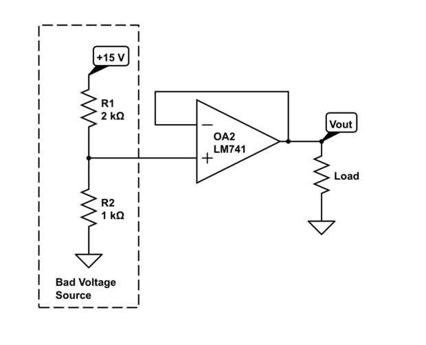
Si usted está buscando para obtener información acerca de los op-amps, voy a asumir que ya estás familiarizado con el proceso de creación de un divisor de voltaje utilizando una combinación de dos resistencias correctamente elegidos. Esto es una gran manera de tomar una señal no queremos y convertirlo en uno que hacer, pero el método tiene algunos problemas. El más grande entre éstos es que puede que tenga que elegir valores de alta resistencia para limitar la corriente a la carga, que podría resultar en una resistencia de thevenin troublesomely alta para el nuevo circuito. En viene el op-amp para solucionarlo!
Vemos que:
1. V += 15V*[R2/(R1+R2)] = 5V
2. porque tenemos retroalimentación negativa, (V + - V-) = 0.
Como V += 5V en este caso, sabemos que v = 5V. También sabemos que Vout = V -, como los dos son simplemente conectados mediante un cable. Por lo tanto, concluimos:
Vout = 5V!
Pero ¿de qué sirve si Vout = Vin?! El punto es la regla número 3! El op-amp tiene impedancia de salida muy baja, que nos llevó nuestra fuente de voltaje "malo" y trajo mucho más cercano al límite ideal usando un op-amp! No hay que subestimar la utilidad de tal circuito. Voltaje y corriente son muy divertido para jugar con, pero sin impedancias adecuados nos podemos conseguir en un montón de problemas con el sag, entre otras cosas.