Paso 6: Construir el cargador














Ahora hemos terminado con la teoría, vamos a construir realmente el cargador!
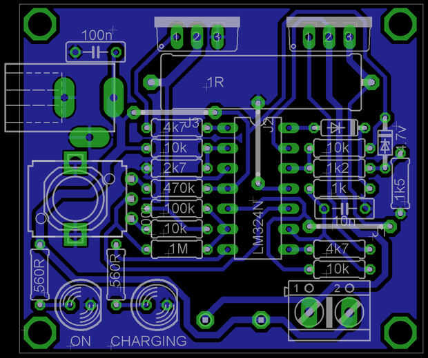
En primer lugar, usted necesita el PCB, se puede ordenar en línea o bricolaje. Cuando tienes el PCB listo con todos los agujeros y los pads estañados, es hora de empezar a rellenar la Junta.
Con el diseño que hice, todos los componentes son por-agujero, así que cualquiera puede hacer, pero si prefieres una versión más pequeña de la Junta, puede descargar el archivo .brd y editar todos los componentes SMD.
La mayoría de las resistencias utilizan son 1% de tolerancia, que es porque les tenía en mano, usted puede utilizar el común 5% más.
Soldadura de las resistencias y los puentes de alambre, luego los capacitores y los diodos, tenga cuidado con la polaridad!
Si no tienes un potenciómetro con el mismo paquete que la mía, podría uno externo con algunos alambres de la soldadura o edite la huella.
La resistencia de sentido que utilicé es una resistencia de 1 ohm de 4W, puede utilizar uno diferente, pero no bajo el 3W.
Los transistores son dos pares de darlington TIP122, no es necesario utilizar darlington los, cualquier BJT con una ganancia de más de 100 y con capacidad de corriente de 2A debe trabajar, pero comprobar las resistencias de base para que coincida con sus transistores!
También, puedes usar casi cualquier otro quad op amp, asegúrese de elegir un pin-compatible.
Hice la tarjeta con dos salidas, una con un tornillo de terminal y otro con un conector de batería DSI, que están conectados en paralelo, pero debe cargar una batería al mismo tiempo. Recuerde que este cargador está diseñado para cargar una sola pila, dos en paralelo ni dos en serie.
Cuando hayas terminado de soldar, atornillar un disipador de calor para tus transistores, van a disipar una gran cantidad de energía! El que estoy usando es bastante pequeño, tal vez debe utilizarse uno más grande, pero creo que no hay más de 70 º c por lo está bien por ahora.
Ahora agregue un poco stanoffs a su Junta Directiva y está listo para trabajar.