Paso 2: Diseñar el circuito cargador


Alrededor de un año hace que empecé a trabajar con amplificadores operacionales, y decidí diseñar un cargador de baterías de li-ion adecuada para aprender a usarlos. He aprendido mucho acerca de amplificadores operacionales a lo largo de la manera de diseñar este circuito y quería compartirlo, para que gente pueda hacer sus propios cargadores en lugar de comprarlos.
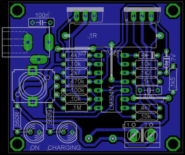
El circuito utiliza popular LM324 amplificador operacional para crear una corriente y voltaje limitado suministro de energía. En este caso, la corriente es ajustable con potenciómetro de unos 160 a 1600mA, lo que es capaz de cargar las baterías con una amplia gama de capacidades. El límite de voltaje es 4.2v, para no dañar las baterías.
Tiene un indicador de carga LED que iluminó mientras se está cargando la batería y cerrar cuando termine.
Diseñé este circuito por lo que usa componentes por-agujero extensamente disponibles y baratos por lo que cualquier persona puede construir.
Puede utilizarse casi cualquier amplificador operacional de propósito general, no necesaria ninguna operación de carril a carril, alta frecuencia ni precisión.
Los transistores tip122 pueden reemplazarse con cualquier transistor de perno-compatible con un mínimo de corriente continua ganancia (Hfe) sobre 100 y un máximo actual de colector (Ic) en 2A.
El circuito está diseñado para que cualquier persona con conocimientos básicos de soldaduras puede construir fácilmente.