Paso 1: CA PWM regulador: IGBT o MOSFET

Pero en cuanto estaba cambiando el diseño, podría también considerar un paso más y un IGBT (aislado Gate Bipolar Transistor), en pocas palabras, un IGBT es un dispositivo que es un MOSFET en su puerta y un transistor bipolar en su colector y emisor, lo que es un interruptor ideal. Así podemos llegar al siguiente circuito:

El IRG4PC30 actúa como un rápido switch que o bien cambia la lámpara de encendido o apagado. Hay cerca de 12 voltios en su puerta para hacerlo. El divisor de tensión R1/R2 debe poner sobre 13-15 voltios * max en la puerta de los IGBT, cambio completamente por la lámpara. Como pueden haber algunas fluctuaciones en la red 4k 7 es un valor seguro. Si usted quiere estar seguro, asegúrese de tener un IGBT con un voltaje de avería de la Base Emmitter de > = 20 voltios y poner un zenerdiode de 15 V paralelo a R2. Posible IGBT es IRGPC40W o IRG4PC30, pero básicamente cualquiera hará siempre y cuando tengan una emmitter Base tensión nominal de por lo menos 20 voltios cuando el optoacoplador recibe una señal, se abre y tira el voltaje de R1/R2 a cero, con eficacia cerrando los IGBT. La señal PWM de un Arduino es más rápida que la frecuencia de 50 Hz para que básicamente ver la señal PWM modulada en la onda senoidal de 50Hz rectificada, haciendo el voltaje eficaz más baja. Este circuito es sólo para los bulbos incandescant. NO es para cualquier carga inductiva como es DC sesgado. En relación con el condensador C1, me han probado con 100uF pero probablemente trabajará con capacidad más baja también.

- Aunque el voltaje promedio será 230 * 0.9, C1 puede eventualmente cobrar a 310-330 por lo tanto 4 k 7 es un valor seguro.

Lector acolimitchi me indicó que si añades el zener, el resistor de 6 k 8 ya no es realmente necesario, que es cierto, por lo que el circuito se convierte como este:

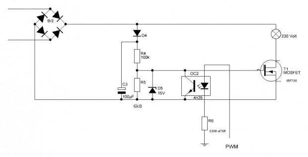
Con respecto a los MOSFETs vs IGBTs ambos tienen su pro y contras y la tensión y este circuito está en funcionamiento debajo de la tasa de conmutación puede ser en una superposición de ambos espectros. Por lo tanto, es posible utilizar un MOSFET en lugar de un IGBT. MOSFETS son generalmente más baratos que los de IGBT. Un MOSFET de probada eficacia es el STP10NK60Z (gracias Pavel). Este MOSFET tiene un voltaje de avería de puerta-fuente de 30 voltios y diodos de protección de sujeción el la puerta. Otra que funcionó bastante bien es el 730 IRF relativamente barato. MOSFET generalmente necesita un poco de un voltaje mayor que IGBTs para desconectar una resistencia k 8 6 debería estar bien. Si utiliza un MOSFET sin sujeción diodos zener de 15 voltios es recomendable.
Yo no pude insertar un vídeo, pero podrá encontrar aquí. Es una lámpara de 60 vatios. El parpadeo leve se puede ver cuando la lámpara se enciende, es un artefacto. Es causada por mi teléfono celular cámara tratando de adaptarse a la cambiante intensidad de la luz
CONCLUSIÓN: palo a lo MOSFET, son en promedio 4 veces más barato que el de IGBT
BOM:
Puente rectificador. Utilicé un paquete de DIL voltios 1 amperio 400 0,25 euros
Diodo 1n4001 o 1N4007 0,10 euro
Euro de 1,36 voltios del capacitor 100uF 350-400
resistencia 100k 06 0.5 vatios (realmente disipa abt 480mW máximo) 0,12 euro
resistencia 6k 8 1/4 Watt 0,10 euro
Zener de 15 voltios 0.5 vatios 0,08 euros
MOSFET IRF730 o STP10NK60 0,58 euros
Optoacoplador 4n35 0,25 euros
Resistencia de 330 ohm - 470 ohm (posiblemente incluso 1 k dpending en el optoacoplador) 0,10 euro
Por lo tanto, alltogether en pieza única por menor precios el costo es de 2,94 euros