

ADVERTENCIA: este proyecto utiliza voltajes mortales, así como un gran condensador para almacenar estos voltajes mortales. Incluso después de desconectar el circuito de la red, el condensador todavía le puede dar una sacudida para recordar!!
Hace más de 3 años que publiqué un simpel AC TRIAC dimmer para arduino. Resultó para ser un diseño muy popular. Aún a pesar de la sencillez del circuito el software necesario era un poco complicado ya que es necesario para mantener el paso por cero de la señal AC, luego hacer un seguimiento de la hora y finalmente Abra el TRIAC. Así que para evitar que el arduino solo esperar para la mayor parte del tiempo, una interrupción y un contador de tiempo eran necesarios.
Así que ¿por qué no podemos simplemente utilizamos PWM, como con LED? Bien, explicó que en este instructable, pero allí son posibilidades para hacerlo. Alguien busca sin duda terminaría en diseño por tonelada Giesberts/Elektor revista que puede hacer PWM de una fuente de CA. Este diseño es en Instructables.
Que va a funcionar, pero a pesar de mi admiración por Giesberts y Elektor, hay algo fundamentalmente equivocado con ese circuito. Creo que es necesario que explique lo que está mal antes de subir con mejoras. Si usted no está interesado en los detalles técnicos, simplemente vaya al paso siguiente.

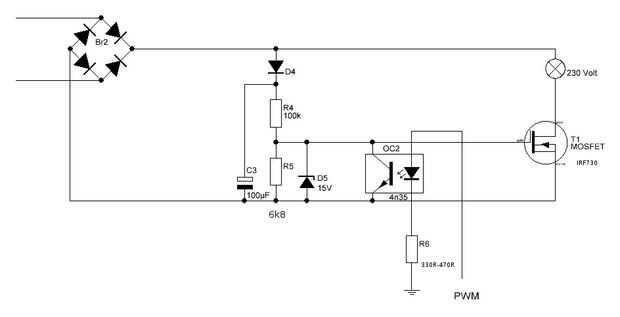
A primera vista, el circuito de Giesberts parece un circuito complicado, pero podemos traerla a 2 o 3 componentes: una lámpara y un interruptor, pero como en realidad la conmutación se realiza en DC en lugar de AC, se convierte en una lámpara, un puente rectificador y un interruptor. Que el interruptor, que es en realidad el MOSFET y los componentes alrededor de la misma es controlado por Arduino (o foto o lo que sea). Por lo tanto, cambio que enciende y apaga en un determinado ciclo de trabajo cambiará la lámpara de encendido y apagado y si ayuno hecho suficientemente la lámpara no visto ya como parpadeo, pero como está atenuada, similar como lo hacemos con LED y PWM.
Hasta ahora, bien. La teoría detrás del circuito es sonida. Sin embargo, el MOSFET tiene una tensión en su puerta para activarse y como no podemos conseguirlo de un arduino por razones obvias (sólo es 5 voltios, que no es suficiente y no desea su arduino conectarse a la red de cañerías), Giesberts utiliza un optoacoplador. Que optoacoplador todavía necesita un voltaje de DC y Giesberts está utilizando el DC rectificado voltaje CA para eso.

Y es donde los problemas comienzan, porque él es la alimentación la puerta del MOSFET, con un voltaje que está en corto por eso mismo MOSFET. En otras palabras, si el MOSFET se abre completamente la tensión proveniente del rectificador está totalmente en cortocircuito. Por lo tanto no habrá ninguna tensión para poner en la puerta y el MOSFET se bloqueará otra vez. Este efecto no podría ser tan abiertamente por un poco tiempo (= lámpara de baja intensidad), debido a la presencia de C1, que conservará su cargo por un tiempo y va a recibir nueva carga gracias al tiempo baja, pero en el tiempo 25-80% el voltaje en C1 solo no se puede sostener más y la lámpara puede comenzar a oscilar. Lo peor es que en momentos que la tensión en la puerta cae, por un tiempo el MOSFET se se sigue llevando a cabo, pero no ser completamente saturized: poco a poco irá de su resistencia de Ohm 0,04 nominal a resistencia infinita y el más lento va esto, cuanto mayor sea la energía que debe disiparse en el MOSFET. Eso significa mucho calor. MOSFETS son interruptores buena pero mala resistencias. Que necesitan para activarse y apaga rápido. Actualmente el circuito se basa pesadamente en D1 para mantener la tensión en la puerta de la T1 en límites aceptables, mientras que el voltaje es que oscila entre 0 voltios y pico completo en pico el rectificado voltaje es 230 x 1.4 = 330 el voltaje rectificado promedio es de 230 x 0.9 = 207V
Si olvidamos sobre el efecto que alisa el condensador por un rato y presumir el optoacoplador para abrirse totalmente el voltaje promedio en el condensador sería 22/88 * 207 = 52 voltios y en pico 22/88 * 330 = 83 voltios. Que no es debido a D1 y el hecho de que el MOSFET corta el voltaje.
Si el acoplador óptico no está en saturación y su impedancia infinita por lo tanto, el condensador C1 cargue hasta el voltaje rectificado completo si no fuera por D1. En promedio 3mA fluirá a través de R3, R4 y R5 (207-10) / 66k, que equivale a un consumo de 0,6 vatios de energía en las resistencias R3, R4, R5
Mejoras

Los problemas mencionados con el circuito de Giesberts pueden remediarse colocando la lámpara en otro lugar: Retire de la línea de AC y ponerlo en el desagüe de lo MOSFET. La luz no importa si está recibiendo DC o AC. Usted podría hacer más mejoras, como ahora no hay necesidad para atender a una tensión que oscila entre 0 y 330 voltios