Paso 2: Probar una protoboard


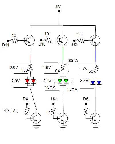
¿Por qué usar transistores? Los pernos digitales de Arduino simplemente no fuente de corriente suficiente para alimentar la cantidad de LEDs que queremos. Cada 2N3904 puede manejar 200mA, más que suficiente para encender los 4 LEDs cada uno está conectado a.
Otra nota. No sé qué regulador de voltaje de corriente 5V es nominal en el Arduino. Puedo ejecutar todos los LEDs en total y se calienta pero no muere (todavía). Esto funciona a 2 x 8 x 3 (LEDS) x 0.015A = 0.72A
0.72A x 5V = 3.6W
Sería bastante fácil de añadir su propia fuente de alimentación de 5V a la Junta.
Es fácil escribir un arduino simple programa para controlar los colores de uno o dos LEDs. Si no tienes ganas de él, aquí es uno que lleva en serie comandos para cambiar los colores. Un circuito de práctica de ejemplo está incluido en el dibujo y archivos PDF para trabajar con el código. Acepta comandos en forma de:
*$RGB,0..255,0..255,0..255,0/1,0/1,0/1* (estrellas incluidas)
Esto establece los valores PWM para RGB a entre 0 y 255 y enciende y apaga los transistores corte 3. ¿Por qué utilizar un transistor de corte para cada color? Si usted algunas de sus luces de alambre a través del transistor corte y algunos directamente a la tierra esto le permitirá hacer más colores. Usted podría tener: R + B en una luz con sólo R en otro.