3 floor elevator arduino (1 / 7 paso)

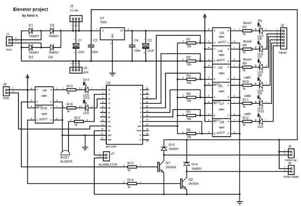
Paso 1: La principal placa arduino

Seis entradas optoaisladas y 2 salidas

Arduino mini

una mini sirena de pcb

una etapa de rectificación de puente para operar con corriente alterna.

Artículos Relacionados

2 plano de Arduino Powered RC

2 plano de Arduino Powered RC

Hola, Bienvenido a mi instructable en la construcción de un avión RC, completamente desde cero, con Arduino.He quería construir un avión RC por un tiempo y recibió las piezas para la construcción de. El transmisor y los receptores, sin embargo, puede
Arduino cerveza Pong Arcade

Arduino cerveza Pong Arcade

vamos a hacer una mesa de pong de la cerveza llamativo.   La mesa se ilumina como tazas se eliminan y se reproducen sonidos de arcade de estilo antiguo.Este juegos eleva el arte sutil de PONG de la cerveza a un nuevo nivel.  Un nivel deportivo.  Una
Reguladores de voltaje de conmutación basada en Arduino

Reguladores de voltaje de conmutación basada en Arduino

Convertidores DC a DC se utilizan para convertir eficientemente los voltajes DC. Tienen una eficiencia de conversión de hasta un 95% haciéndolos útiles de tiras LED, luces de bicicleta, cargadores de baterías y aparatos con alimentación solares. Un c
Controles de lectura/emular con Arduino y frambuesa Pi

Controles de lectura/emular con Arduino y frambuesa Pi

Mandos a distancia están en todas partes. Son la interfaz a su televisores, sistemas de música y qué no. Probablemente tienes unos cuantos de repuesto ahí, devastada en la desaparición de su mejor. Animarlos y les ponga en uso! (Skynet aprueba...)Aqu
Control remoto de iluminación del humor de Arduino

Control remoto de iluminación del humor de Arduino

Combinar una franja de luz de LED de cierre con un minúsculo tablero de Arduino Pro Mini, agregar control remoto y tiene una configuración de iluminación de humor barato, versátil!La luz de mi dormitorio es en el techo. Es bonito y brillante, que es
Entrada de Arduino Audio

Entrada de Arduino Audio

Enviar sonido a tu Arduino. Este Instructable le mostrará cómo preparar el audio para que puedan ser muestreado y procesada por un Arduino para hacer proyectos sensibles sonidos y efectos de audio. (Este artículo es un compañero de otro Instructable
CONTROLADOR de carga SOLAR de ARDUINO (versión-1)

CONTROLADOR de carga SOLAR de ARDUINO (versión-1)

En mi anterior instructables he descrito los detalles de control de energía de una red de sistema solar. También he ganado el concurso 123D de circuitos para. Puedes ver este medidor de energía de ARDUINO.Por fin publico mi nuevo controlador de carga
La introducción de Climaduino - el termostato basado en Arduino controlas desde tu teléfono!

La introducción de Climaduino - el termostato basado en Arduino controlas desde tu teléfono!

Actualización:Hay una nueva versión de la Climaduino y el Climaduino con algunos cambios muy significativos.Soporta múltiples zonasUtiliza el Arduino YúnTrabaja con aire acondicionado CentralSe comunica mediante el protocolo MQTT (se puede integrar c
Cómo hacer un control remoto inteligente web-títere por hacking Twitter, Google, Skype, Arduino y procesamiento!

Cómo hacer un control remoto inteligente web-títere por hacking Twitter, Google, Skype, Arduino y procesamiento!

Cómo manipular un objeto físico en la web sólo mediante el uso de servicios comunes de la web y sus datos de acceso se alimenta, con alguno añadido abrir cosas fuente para decodificar y manipular los datos y, en definitiva, utilizar los datos para mo
MEDIDOR de vapor de STEAMPUNK, alimentado por ARDUINO

MEDIDOR de vapor de STEAMPUNK, alimentado por ARDUINO

esto fue creado para ser algunos eye-candy para mi cocina. Quería algo único para un espacio en blanco en mi muro y agregar movimiento, luces de blinky y mecánicas interesantes "entrañas" hizo aún mejor.En definitiva, este proyecto terminó requi
Cómo hacer un osciloscopio de Arduino de bajo costo 16 MHz usando Excel y la pantalla del ordenador a pantalla

Cómo hacer un osciloscopio de Arduino de bajo costo 16 MHz usando Excel y la pantalla del ordenador a pantalla

A menudo un aficionado de electrónica será diseñar y construir algo sólo para encontrar que no se comportan la manera que él o ella prevista. A veces en estas situaciones el problema está relacionado con una señal eléctrica, sino que la materia se mu
Medir condensadores SMD en Arduino

Medir condensadores SMD en Arduino

Medición de capacitancia es la tarea que cada propietario de Arduino tiene que enfrentar tarde o temprano. Esto es especialmente cierto cuando mover de componentes por-agujero a SMD los – más pequeños, a diferencia de los resistores del mismo tamaño,
Barato Arduino controla trazador de pluma de 3 ejes

Barato Arduino controla trazador de pluma de 3 ejes

El propósito de este proyecto era hacer un plotter de pluma de 3 ejes barato como fuera posible.  Suponiendo que ya tienes un Arduino terminó me costando $30 para construir.  Por favor, comprenda que los motores paso a paso que están dentro de CD-ROM
Inmersión cocina controlada por Arduino

Inmersión cocina controlada por Arduino

, cocina de inmersión es el proceso de cocción de los alimentos en agua caliente. Pero te digo. ¿No es lo mismo que mi papas en agua caliente de ebullición? No del todo. Alimento cocinado por el método de inmersión es limpiado con la aspiradora sella