Paso 8: Apéndice: el asesino asesino de vampiro

No te preocupes, si desactivas la última salida vivo mientras programación, todavía tiene un minuto para activar al menos una salida para mantener el dispositivo vivo.
Se apaga en 1 minuto después de que todas las salidas están apagados.
Esto es para que cuando usted primero encender el dispositivo, no tienes que mantener el botón de encendido hasta que usted programa (jajaja - ya, pensé que antes de tiempo, no aprendió por error).
Este circuito por sí misma haría un gran proyecto en su propio circuito de cierre del uno mismo que se puede Agregar a casi cualquier circuito.
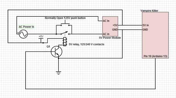
Puede usar otro relé de estado sólido para ello. La aplicación esquemática utilicé no tenía simplemente un símbolo de un SSR.
Hacen lo mismo de todos modos (básicamente), por lo que no importa. Personalmente odio clicky relés.
De hecho, si usted quisiera modificar el código, usted podría sólo tiene uno menos y utilice uno de los 8 RESS existentes al poder y apagar el dispositivo. Decidí no quería complicar demasiado el instructable y acaba de agregar un SSR específicamente para el asesino de asesino de vampiro.
Por lo tanto, como final acto, siendo un vampiro, el último vampiro mata, es sí mismo.