Paso 7: Construir y circuito programa para detección de suspiro. Montar electrónica en estuche.



Programar el Arduino con el código proporcionado.
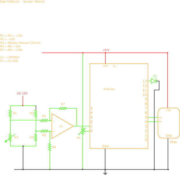
Para controlar la respiración, vamos a hacer una correa de pecho que está equipada con un sensor de estiramiento. La expansión y contracción del pecho nos proporcionará datos que podemos utilizar en código, para extrapolar lo que la respiración normal es y por lo tanto, determinar con una mayor que es generalmente inhalación (seguida por gran exhalación). Se utilizará un potenciómetro de 10 o 20 K para marcar un valor de umbral, que representa cómo es grande una inhalación se asocia con un suspiro.
He comprado mi sensor estiramiento de Merlin Robotics, una empresa en el Reino Unido. Ellos a su disposición una variedad de tamaños. Estoy usando el sensor de 20cm.
En mi circuito, estoy amplificación de la señal del sensor con resistencia de un puente y un OpAmp el chip (ver diagrama). Este es el método sugerido por el fabricante. Puede encontrar la hoja de datos en internet. Nota: me imagino una idea similar podría hacerse con sensor de presión en lugar de un sensor de estiramiento. Podría conectar el punto de presión en el sensor a algún tipo de tubería y envolver esa tubería alrededor del pecho.
Taladre los agujeros en la parte frontal de la caja y coloque el potenciómetro, LED indicador, interruptor de encendido y accesorio sensor de estiramiento (RCA hembra) que de la parte posterior antes de atornillar la caja juntos.
Estoy alimentando el Arduino con una batería de 9V. Tengo 2 de ellos conectados en paralelo por lo que a conseguir la misma tensión, pero doble el amperaje (te duran más).