Paso 2: Protoboard lo!




Antes de comenzar un proyecto, su mejor para protoboard primero. Incluso para los altavoces de la fiesta super impresionante. Permite que esto comience con algunos diseño!
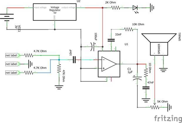
En las imágenes de arriba es un "esquema" del circuito que implementaremos. Un esquema es básicamente un mapa de lo que pasa donde en un circuito. Si se hace correctamente, debe ser fáciles de seguir por lo que no se desanime! ¿Se pregunta qué significan los símbolos? Aquí es una referencia.
El circuito que vamos a implementar amplifica la señal de audio de baja tensión provenientes del dispositivo de entrada y salidas a nuestro ponente. El corazón de este proyecto es el chip de amplificador de audio LM386. Proporciona la amplificación de audio de sorprendentemente buena calidad en un paquete pequeño.
(Nota: debe haber un altavoz conectado en las imágenes de mi circuito breadboarded; sin embargo, debido a razones de estilo he dejado hacia fuera. Siga el esquema si no está nunca seguro de lo que es correcto).
Si tienes problemas para conseguir el circuito para trabajar, revisa los siguientes pasos como ellos pueden ayudar a usted ve lo que está sucediendo con el circuito.
Si no estás satisfecho con el sonido de su altavoz, trate de cambiar altavoces. Mantenga en mente que la Copa resonará el inferior mediados y frecuencias bajas.
Una vez que tu protoboard puede arruinar algunas canciones, vamos a conseguir para soldar!
cuerpo {color de fondo: rgb(138,8,8);} * #ible-pasos-nav * .btn:hover, * #ible-pasos-nav *. btn.active {color de fondo: rgb(138,8,8);} * {}