Slaveflash de cámara automática con pre-flash (3 / 3 paso)

Paso 3: Flash esclavo para circuito de predestello-alternativa

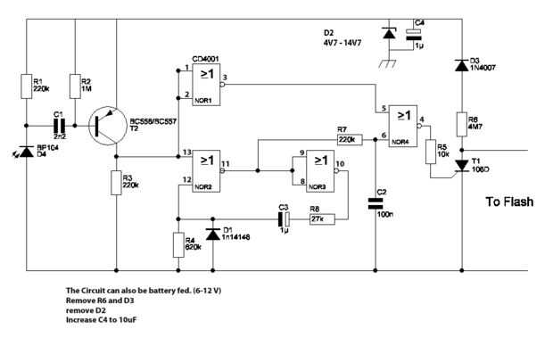
agrego un circuito alternativo para estas que tienen un PNP en lugar de un transistor NPN disponible

Artículos Relacionados

Interruptor del obturador de cámara automática

Interruptor del obturador de cámara automática

La mayor parte de casas encantadas y los paseos del parque de atracciones es llegar a ver fotos de tus amigos gritando de terror. Para obtener este tipo de fotografías requiere sincronización perfecta. La mejor manera de conseguirlo es con un circuit
Añadir a un conector de sincronización de pc a un nikon ttl sc-28 cable (usar una configuración automática para un flash de la cámara y disparador de flashes de las cámaras!)

Añadir a un conector de sincronización de pc a un nikon ttl sc-28 cable (usar una configuración automática para un flash de la cámara y disparador de flashes de las cámaras!)

en este instructable le mostraré cómo eliminar uno de esos molestos 3pin propietario TTL conectores en el lado de un Nikon SC-28 fuera de la cámara cable TTL y reemplácelo con un conector de sincronización de PC estándar. Esto le permitirá a usar un
Persianas automáticas con Arduino. Controlado por Android-control remoto de TV-botones-reloj

Persianas automáticas con Arduino. Controlado por Android-control remoto de TV-botones-reloj

¡Hola!Primer instructivo...Todos los días en la mañana abro el ciego en 8:00 y apague @ 7:00, así que he decidido automatizar todo el procedimiento.usar un Arduino pro mini 5v, codificador de posición actual, RTC reloj de tiempo, un módulo bluetooth,
Gestión de iluminación automática con sonidos del ambiente

Gestión de iluminación automática con sonidos del ambiente

Este instructables te mostrará cómo simplemente encender las bombillas LYT cuando se detectan souds ambiente.Se puede utilizar para mantener que sus luces accionado ON cuando las personas están en una habitación y les apagado cuando no hay sonidos má
Cómo desmontar, limpiar, lubricar y volver a montar una escopeta de carga automática Remington modelo 1100/1187

Cómo desmontar, limpiar, lubricar y volver a montar una escopeta de carga automática Remington modelo 1100/1187

Esta serie es demostrar cómo correctamente y completamente desmontar, limpiar, lubricar y volver a montar una escopeta automática con gas. Para este ejemplo, utilizaré un modelo 1100 de Remington, que es básicamente justo la versión anterior de la Re
Eclosión huevos - cómo empollar huevos de gallina con una incubadora automática - procedimientos de incubación

Eclosión huevos - cómo empollar huevos de gallina con una incubadora automática - procedimientos de incubación

Pollo huevos para incubar es sencillo con algunos conocimientos!Antes de la incubación de huevos:¿Qué es la incubación Natural de pollos?Recolección de huevos de gallina en gallina coop o gallinero. Comprar un candler del huevo y huevos de Candling a
Leva de seguridad fácil frambuesa Pi con carga automática de la Web

Leva de seguridad fácil frambuesa Pi con carga automática de la Web

Este es un proyecto que redacté súper rápido en una semana o así. La razón por la que tenía que configurarlo de la manera que lo hizo fue obtener un sistema de seguridad básico en lugar tan pronto como sea posible para supervisar mi garaje via mi dis
Abrelatas de la puerta automática pollo con PICAXE

Abrelatas de la puerta automática pollo con PICAXE

Utilizando el excelente PICAXE 08M 2 chip armé un abrelatas de la puerta automática coop (llamado Cluck-O-Matic) así que no tengo que levantarme tan temprano en la mañana para los pollos de la coop. Este pollo barato abrelatas de la puerta sólo se ab
Impresionantemente automática jardín riego a Buddy - con depósito de nutrientes.

Impresionantemente automática jardín riego a Buddy - con depósito de nutrientes.

Tengo la peor suerte con recordar regar mis tomates sobre una base regular. He casi mataron 3 veces esta primavera ya. Así que mi compañera decidida si dejó a mis propios dispositivos que nunca obtendría este año. Miramos en los sistemas de cinta de
Hacer una correa de la cámara temática de Polaroid con las correas de equipaje

Hacer una correa de la cámara temática de Polaroid con las correas de equipaje

¿Qué significa para usted un arco iris?  ¿Un interesante fenómenos atmosféricos... gay orgullo... la 42ª División de infantería?A mí un arco iris, los gritos de "Polaroid Corporation!"Incluso cuando Polaroid realmente hacía las cámaras, las corr
T.N.K.I.T redonda 1 entrada - cada terreno tanque con torreta completamente automática

T.N.K.I.T redonda 1 entrada - cada terreno tanque con torreta completamente automática

esta es mi entrada para T.N.K.I.T. Es un pequeño depósito de muy especial. Este bebé tiene suspensión totalmente independiente y tiene una pistola automática en la parte superior que contiene 15 disparos y puede disparar 1 segundo con sólo apretar un
Chook (gallinero) con puerta automática

Chook (gallinero) con puerta automática

Un par de años hemos construido un gallinero.No tan diferente se podría decir, pero este viene con una contador de tiempo controlados puerta automática accionada por el sol.El prototipo utiliza un taladro de batería reciclada, el cargador y las bater
Aparatos con alarma automática de medición de distancia

Aparatos con alarma automática de medición de distancia

Hoy voy a mostrarte cómo hacer un aparato para medir distancia con alarma automática utilizando una placa de Arduino Uno y sensor ultrasónico. Se mostrará la distancia en una pantalla LCD y si algo se viene en una gama fija le advertirá con un mensaj
Construir un arma Semi automática Blow Back con K'Nex!

Construir un arma Semi automática Blow Back con K'Nex!

Haciendo una semi automática, blow back, perno abierto K'Nex pistola no es tarea fácil. Por suerte, para ti, hice todo el trabajo duro! Todo lo que tienes que hacer es seguir mis instrucciones!* Tamaño 117 gomas son necesarios para la munición *La ci