Paso 1: Slaveflash de cámara automática con flash pre: construcción



Mi manera de construirlo era soldar un soporte 14 IC en el perfboard y empezar a conectar las clavijas de las varias puertas nand: así que puse una gota de soldadura entre los pines 1 y 2 y entre el 8 y 9. Entonces tomó un poco de alambre y conectar 5 con 1 y 2. Luego tomé los componentes y encontró un lugar lo más cerca posible de las conexiones que necesita ser hechos y utilizados los cables en la parte inferior de la perfboard para conectar todo. Parece desalentador, pero en realidad resultó bastante fácil, sólo asegúrese de que cruzar las conexiones hechas con un rotulador en una impresión del circuito y va a estar bien.
Podría agregar el interruptor para desconectar la tensión de alimentación, pero no me molesté, yo solo Desconecte la batería. También puede usar un interruptor como se indica para cambiar entre predestello ignorar y no predestello ignorar pero no me molesté con eso.
Es posible omitir la batería de 9 voltios y el circuito de alimentación de la toma sync (a través de un resistor, un diodo y un zener) pero no molestaría. Lo probé y funciona para algunos destellos pero no para otros: al parecer la carga en el conector de sincronización puede influir en el tiempo.
PCB: por supuesto muy bien es posible construir esta en un PCB y usted podría ser capaz de hacer bastante pequeña si utiliza componentes smd.
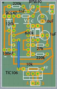
He añadido un archivo fritzing para imprimir el PCB. Aunque darse cuenta de que no me he construido en esta impresión, uesed perfboard como visto anteriormente. Tengo agregado el diseño de PCB para su comodidad y doble la revisé, pero no la he probado (todavía) lo
Caja
Puse mi circuito terminado en una pequeña caja de plástico transparente, del tipo que se utiliza para embalar los pernos, tuercas y tornillos (yo uso un montón de estas cajas en mis proyectos). Están muy cerca, están básicamente libres como ya compré los tornillos y es una especie de reciclaje por mantenerlos fuera del circuito de residuos. La caja es transparente aún dejó el fototransistor/diodo recoger el flash