





Un montón de soluciones se han propuesto y se publicaron una serie de circuitos en la electrónica mensual 'Elektor' pero francamente, generalmente estos no a trabajar o al menos causar problemas con un montón de gente tratando de construirlas.
Me las arreglé para construir una unidad de trabajo con un mínimo de piezas que tengo a construir varias veces y todos funcionan, por lo que es sin duda 'reproducibles'. La imagen muestra dos unidades acabadas: uno con un fototransistor y uno con un fotodiode
Una cosa bien. El circuito que propongo es una cámara con predestellos de 1. Además, no es un circuito original. Algo parecido encontré primero en foto web Flickr que tenían un trabajo y no trabajo y después de algunos cavar me encontré en una web rusa (!) me dio un montón de información útil así.
El circuito es bastante sensible: lo conseguí reaccionar dentro con una distancia de 5 metros y un flash indirecto
Vamos a empezar con el lista de materiales:
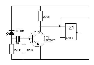
Fototransistor (e.g. 40 BPW) o fotodiodo (e.g. BP104)
CD4001 cuádruple puerta NOR
R 220k x 3
R 120 K
R 620 k
R 27 k
R 10 k
Diodo 1n4148
C 1nF
C100 nF
C 1uF (elco)
C 10uF (elco)
perfboard (18 x 12 hoyos) (construirla en un agujeros de 9 x 10 pero no quiere torturar a ti mismo)
Tiristor TIC106D
Clip de la batería de 9V
pie de IC de 14 pin
Opcional:
pequeño puente rectificador
interruptor de 1 x hacer
1 x interruptor
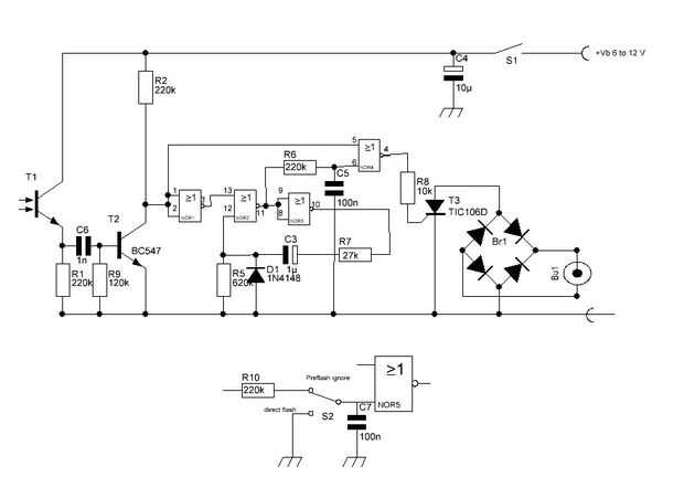
El circuito es bastante sencillo: el transistor/fotodiodo recoge un pulso que es filtrado y amplificado en el circuito por el BC547.
No voy a entrar en detalle en las señales exactas en los diferentes nandgates pero lo que pasa es que el primer pulso del flash abre el nandgates para unos 100ms, esperando un segundo pulso si viene el final nand puerta se convierte en alta, abriendo el Thyristor T3.
T3 se puede utilizar para activar directamente un flash, si estás seguro acerca de la polaridad (más probable es que el pin del centro es positivo y debe ir al ánodo) pero se podría añadir 4 diodos o un pequeño puente rectificador (hacer que un par de 100 voltios a menos que esté seguro acerca de la tensión en la zapata del flash) para hacer la polaridad sin importancia.
Si está utilizando un fotodiodo Asegúrese el kathode está conectado a la '+' y el ánodo está conectado a la Unión de R1 y C6, como se muestra en la figura segunda.
Si estás muy seguro sobre lo que el + y el - de su toma de sincronización son, entonces usted puede dejar de lado los diodos del puente como en la figura 3
Si quieres alimentar el circuito desde el flash en vez de una batería, la figura 4 es para usted. Aunque conscientes de que no todos los flashes se trabajo con eso así que si usted lo está construyendo, le sugiere que esperar con soldadura el 4M 7 en lugar y probar primero el circuito con una batería, por lo si las cosas no funcionan es el circuito y no el flash teniendo una mala reacción.