Paso 2: Hardware - esquema y Junta


Los archivos de Eagle se pueden descargar desde aquí: esquemático , tablero .
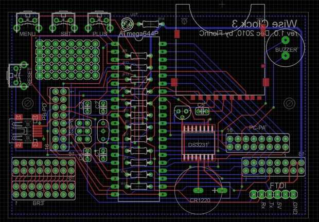
El Consejo de sabios reloj 3 fue diseñado para enchufar directamente a la 3216 bi-color 3 mm LED pantalla electrónica que . Por lo tanto, no hay necesidad de cables/cables al conectar la placa a la pantalla.
Nota: La Junta de sabios reloj 3 puede conectarse y manejar más de una pantalla, como se muestra y explica aquí .
La PCB tiene un área de prototipado pequeño que puede utilizar para agregar componentes para futuras ampliaciones, como fotorresistencia para la regulación de luz automática de la pantalla, el receptor infrarrojo para control remoto, el reloj de inclinación interruptor, etc.. Por supuesto, estos nuevos sensores tendrá que apoyarse en el software, así.
La función de reloj se realiza por la a bordo RTC (real time clock) la viruta DS3231. Esto es muy superior (y más caro que) DS1307, puesto que tiene una desviación de sólo +-2 minutos por año, en la mayoría. La hora exacta se mantiene incluso cuando el reloj no funciona, debido a la batería de copia de seguridad a bordo.