Paso 2: Diversión de PCB




Con sólo una pantalla, no necesita preocuparse por atender. También no nos importa la función de cursor. De hecho, he descubierto una verdaderamente notable lista de cosas que no nos importa, que este instructable es demasiado estrecho para contener.
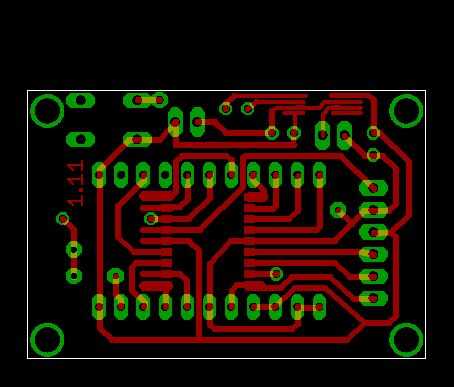
Envían la tabla a mano alzada en su mayor parte, por lo que no estoy incluyendo un bonito esquema de Eagle. Asignación de PIC salidas Mostrar pines es mucho más fácil usando huellas de componente. Si esto es demasiado confuso, haz relle... Quiero decir que voy a hacer uno para arriba.
No voy a ir sobre cómo hacer tu propio PCB, Instructables se compone de cerca de 50 Instrucciones de método % toner transferencia por mi cuenta. Descargar el archivo de Eagle, imprimirlo 1:1 y espejo. Hierro en alguna placa de cobre de aproximadamente media hora, retirar el papel, descubrir que no funciona y repetir unas diez veces.
Si desea hacer un mejor trabajo sin jumpers, tiene un tablero doble cara hecho o lo que sea, las librerías de Eagle para el MCP1253 (gracias a alguien más en Circuitos abiertos) y la pantalla se unen.