Reguladores de voltaje de conmutación basada en Arduino (5 / 6 paso)

Paso 5: Inversión del Convertidor Buck-Boost

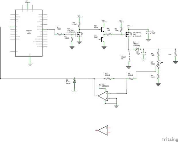
En convertidores buck-boost de invertir la salida es negativa y puede ser mayor o menor en magnitud que la tensión de entrada. Puesto que la regeneración de los 500mV es negativa y pasadores de ADC de Arduino no pueden leer voltajes negativos el op-amp lo invierte en un valor positivo. Cuanto mayor sea el MOSFET en hora mayor la tensión de salida. Basado en mis medidas, este circuito es relativamente ineficiente. El transistor fue caliente en cargas más pesadas que puedan ser causadas por su resistencia. Este circuito utiliza el bosquejo de un interruptor.

Eficiencia

  • Carga: 5.28W, entrada: 11.3V salida: 18.9V eficiencia: 69.7%
  • Carga: 7.49W, entrada: 10.8V salida: 19.7V eficiencia: 62,7%

Artículos Relacionados

Switchmode paso regulador de voltaje

Switchmode paso regulador de voltaje

similar a un 7805, pero más eficiente. Salida de 3.3 voltios.Mi intento fue hacer un módulo de tres clavijas que puede soldarse en el lugar de un tipo 78xx de regulador de voltaje, haciendo uso de las fichas de control de suministro con el fin de imp
Económico 5 voltios regulador de potencia de conmutación

Económico 5 voltios regulador de potencia de conmutación

Si usted está en hacer lo mismo proyectos de electrónica, inevitablemente necesitará una fuente de alimentación de 5 voltios o regulador de potencia de 5 voltios para funcionar un microcontrolador. Muchas personas incluyéndome a mí han utilizado circ
Regulador de voltaje ajustable mini

Regulador de voltaje ajustable mini

El objetivo era hacer una variable alimentación y hacerla tan compacta como sea posible. Esto es lo que hice. Sé que hay muchos otros voltaje regulador proyectos por ahí, pero que quería hacer mío para satisfacer mis necesidades. Este instructable as
LM317 regulador de voltaje portátil

LM317 regulador de voltaje portátil

primer instructivo para mí. He estado queriendo construir un regulador de voltaje ajustable en una lata Altoids para bastante tiempo. Un voltaje variable de entre 1.2 y 6volts para probar motores dc pequeños y LEDs obtenidos de vieja electrónica sati
Como hacer un regulador de voltaje moto confiable

Como hacer un regulador de voltaje moto confiable

Este artículo se hace debido a muchas consultas tras el post sobre DeadBug de prototipos, así que he decidido hacer un instructable conjunto para explicar cómo funciona el relé del regulador de la motocicleta y cómo hacerlo.Descargo de responsabilida
Regulador de voltaje múltiple DC

Regulador de voltaje múltiple DC

Hola todos, como se mencionó anteriormente en un Instructable estoy en de UAV. Última compra fue para un transmisor actualización desde la 7 de Devo una Futaba 10J. Requieren los canales extras ya que quiero controlar el stick de la cámara con rollo,
Regulador de voltaje variable - fuente de alimentación lineal filtrada

Regulador de voltaje variable - fuente de alimentación lineal filtrada

este Instructable le mostrará cómo hacer un 1.6v-6v filtrado lineal la fuente de alimentación con un LM317 para el regulador de voltaje variable y un potenciómetro 1kohm (trimmer). Puede fuente de energía desde cualquier lugar entre 7v a 14v para est
Jugando con los reguladores de voltaje

Jugando con los reguladores de voltaje

alguien que ha jugado con estos pequeños caballos de batalla de nuestro mundo y se pregunta cómo funcionan, sigue leyendo. Los estándar reguladores de tres terminales como el 7805(5v) son lo que mayoría de la gente ve y usa sin pensar demasiado acerc
LM317 regulador de voltaje ajustable

LM317 regulador de voltaje ajustable

lo que usted necesitaRegulador de voltaje LM317100 resistencia de ompotenciómetro decondensador electrolítico de 1uF 50v.01 uf capacitor de disco de cerámicaTambién este es mi mi primera cómo hacer algo cosa así que no esperes que sea buenaPaso 1: El
Para construir un regulador de voltaje y medir voltaje AC usando arduino

Para construir un regulador de voltaje y medir voltaje AC usando arduino

Tensión cuando se mide utilizando un micro controlador es una tarea bastante difícil como la onda consigue fácilmente distorsionada debido a numerosos ruidos presentes en el ambiente. Por lo tanto, para el adecuado diseño del hardware es muy necesari
Unidad de pruebas booleana (B.T.U.) con regulador de voltaje

Unidad de pruebas booleana (B.T.U.) con regulador de voltaje

Pensemos en este escenario:Es un domingo, cerca de medianoche, y que no ha terminado con ese circuito que necesita para su laboratorio de curso Digital para el mañana por la mañana.Horas más tarde, cansados pero por fin con el circuito final hecho en
Regulador de voltaje 7805 en Sensor de temperatura de hack

Regulador de voltaje 7805 en Sensor de temperatura de hack

Hack regulador de voltaje 7805 en Sensor de temperatura78l 05 positivo 5 voltios regulador puede proporcionar 100 ma máx., si se sobrecarga con excesiva carga, incorporado sobre carga (protección térmica) patadas en y disminuye la corriente que fluye
Un regulador de voltaje ajustable de cableado

Un regulador de voltaje ajustable de cableado

En este sencillo tutorial voy a mostrar cómo conectar un regulador de voltaje con un potenciómetro para ajustar la tensión de salida. Estoy usando un LM317T que está fácilmente disponible y versátil. Este Instructable es sobre todo para el principian
Regulador de voltaje 5V

Regulador de voltaje 5V

Todos la mayoría todos los proyectos que hago se basan en una Fuente de voltaje de 5V, y para regular el voltaje de suministro requiere un regulador de voltaje. El regulador de tensión más comúnmente utilizado es un IC 7805 que opera en 1A. En este i