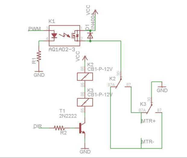
Paso 3: esquema

Casi ninguno de los valores de los componentes se refieren a mis partes reales pero fue lanzada conjuntamente para la demostración.
Estado sólido relé SSR-40DD Hockey Puck caso
Dos relés de automoción SPDT 40A 12V
R1 1K ohmio Resistor
R2 resistencia de 270 ohmios
2N2222 NPN Transistor
1N5400 Flyback diodo
Tengo 1N4001 flyback diodos para cada bobina del relé que no se muestra arriba.
Operación:
Alimenta a la RSS de una señal PWM para variar la velocidad del motor y dar el transistor un estado digital para dictar la rotación del motor. Recomiendo que tener rotación hacia adelante en los contactos normalmente cerrados en caso de quema una bobina. No cambiar la rotación del motor al acelerador a fondo, pero los relés pueden tomar algún abuso.