RASPBERRY PI nRF24L01 + Mini-Hat/Proto-Board (1 / 14 paso)

Paso 1: esquema

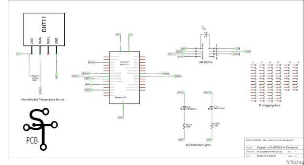
Usé Fritzing para bosquejar hacia fuera de un esquema muy simple. El sensor DHT11 fue una idea tardía, una idea de un prototipo anterior, pero que son bastante baratos y siempre hay espacio para un sensor o dos. De hecho el DHT22 caben en el mismo lugar, sin ninguna modificación en el hardware.

Artículos Relacionados

Fijar su Proto-Board

Fijar su Proto-Board

véase lo que wikipedia dice sobre ProtoboardsUn uso frecuente de sus Proto-Board hace agujeros no gancho micro piernas, pernos de leds, cables pelados...Fotos tomadas de mi Wifi Nokia N80Paso 1: Apertura Proto-Board a sacar todos los tornillos. Mina
Proto-Board Navidad adornos

Proto-Board Navidad adornos

este instructable le enseña a hacer simple, pero elegante Navidad adornos soldando con placas de prototipos. Es una gran manera de practicar tus habilidades de soldaduras y para hacer una manualidad de Navidad fresca.Practica soldadura en proto-board
Frambuesa Pi nRF24L01 + colector de datos con formularios de Google

Frambuesa Pi nRF24L01 + colector de datos con formularios de Google

Un Pi de frambuesa sin cabeza con un nRF24L01 + transceptor de radio de 2,4 GHz, conexión a internet. Recibir paquetes de datos de sensores remotos y la presentación de los datos a un formulario de Google para posterior visualización y presentación.L
Construcción de un escudo de Arduino para el transmisor-receptor nRF24L01 +

Construcción de un escudo de Arduino para el transmisor-receptor nRF24L01 +

El transceptor nRF24L01 + es una gran manera de bajo costo para agregar capacidad inalámbrica a cualquier proyecto. Pero el lado negativo del nRF24L01 + puede ser una molestia al prototipo con. En este instructable nos fijamos en cómo construir un es
Arduino Mini-Shields

Arduino Mini-Shields

Se trata de un conjunto simple y pequeño factor de forma, mini-escudos que creó casi por accidente. Hice más y más de ellos, me di cuenta de que podría ser realmente útiles. Lo que comenzó como una forma de usar algunas piezas de repuesto, convertido
DIY Mini Extractor de humo de soldadura

DIY Mini Extractor de humo de soldadura

Soldadura es divertido! Respirar los vapores desagradables no es. Esta guía le mostrará cómo construir un "mini" pero potente extractor de humos soldadura. Con un ventilador doble de 32 CFM y un diseño compacto, paquetes lejos fácilmente para al
Mini Joystick con botón de disparo

Mini Joystick con botón de disparo

Se trata de un joystick miniatura de unos interruptores y un bolígrafo. Un botón de disparo opcional puede ser agregado si el lápiz es el tipo de clicker. La acción es muy suave y sensible. Un poco de historia sigue así que siéntete libre para saltar
EL alambre - Arduino Mini Pro - relé controlador módulo 6 canales

EL alambre - Arduino Mini Pro - relé controlador módulo 6 canales

Búsqueda en otros Instructables he encontrado muchas formas para controlar EL alambre con arduino, pero no todos eran como yo quería, así que decidí crear mi propia versión, tal vez no es perfecta pero funciona.Este módulo EL control de 10 mts de ala
Quick and Easy Frog Hat

Quick and Easy Frog Hat

¡ Saludos!Necesito empezar este instructable por pedir disculpas por la calidad de la foto.  Mi cámara parece estar en el fritz.  Hice lo mejor que pude, pero varias fotos son borrosas.  Creo que usted conseguirá la idea, sin embargo.Hice esto para m
Ultra escasa Arduino proto shields

Ultra escasa Arduino proto shields

esta "foto instructable" pretende ser más que un "look at me".  Hay recursos que algunos pueden ser de utilidad.¿Incluso si usted está pensando "otro proto-escudo?  ¿Por qué molestarse? ", tal vez te interese considerar los b
MMS foto esperanza Xsi

MMS foto esperanza Xsi

¡ He aquí! La Xsi de esperanza foto MMS.Se trata de un trabajo en progreso. La Xsi de esperanza foto MMS es actualmente un prototipo de trabajo. Todas las características no son completas en este momento. Voy a seguir trabajar y perfeccionar este Ins
Internet de cosas inodoro carga eventos a la nube (frambuesa PI)

Internet de cosas inodoro carga eventos a la nube (frambuesa PI)

Internet de cosas inodoro carga descarga eventos y cambio de rollo de papel higiénico eventos a hoja de cálculo de Google Drive.¿Cómo funciona? – Un interruptor de flotador del sensor llano líquido de acuario detecta nivel de tanque de inodoro; desca
8X8X8 3D RGB LED Cube

8X8X8 3D RGB LED Cube

Ha sido un rato largo que viene, pero mi cubo RGB Universal está finalmente listo!Ahora podemos ejecutar las animaciones y el código por Kevin Darrah y Nick Schulze (ligeramente modificado, pero básicamente idéntico - menor sincronización y ajustes d
Sombrero de 25 x 8 LED, para fiestas y otras cosas útiles

Sombrero de 25 x 8 LED, para fiestas y otras cosas útiles

antes de que construí este sombrero construí un pequeño sombrero 5 x 8 con algunos LEDs que queda de un cubo de LED. El objetivo de este sombrero era grandemente aumentar la densidad de píxeles y ser capaz de mostrar cosas como palabras o dibujos sim