Paso 6: Vídeo básico

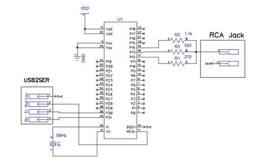
En primer lugar, tendremos que cambiar nuestro circuito un poco;

(

)
Hemos añadido 2 cosas;
Un cristal de 5MHz en los pines 30 y 31. La hélice necesita cierta velocidad y precisión para generar datos de vídeo, el apoyo será tomar ese cristal de entrada de 5MHz y multiplicar por 16 para una velocidad de reloj de 80MHz.
Un conector de video RCA (compuesto)
te conectas 3 pines para generar el video,
P12 pasa por una resistencia de 270 ohmios al conector
P13 pasa por una resistencia de 560 ohm a la toma de
P14 pasa por una resistencia de ohm k 1.1 a la toma de
Ahora que se configuran la toma de video y cristal, este es el programa;

Ejecutar el programa conseguirá esta imagen para ver en tu televisor:

Brevemente te ande este programa para darle una idea de lo que está sucediendo, pero ahorraré el análisis detallado para un futuro instructables. Vamos a empezar con el bloque CON;
CON
CON tiene constantes de programa. Hay 2 especiales constantes.
_clkmode
Esta constante indica la hélice qué debe funcionar en la velocidad del reloj. Si no se especifica nada, el apoyo será utilizar un oscilador interno para ejecutar alrededor de 20MHz. Esta configuración (xtal1 + pll16x) dice que el apoyo para tomar la frecuencia del cristal y multiplicar por 16. Echa un vistazo en el Manual de la hélice para otros ajustes de reloj válida.
_xinfreq
Si está usando una velocidad de reloj que utiliza un cristal, necesitará Dile el sostén el cristal es de rapidez! Ajuste el _xinfreq a 5_000_000 dice el apoyo que la frecuencia del cristal es de 5MHz. Nota: en la vuelta, subraya (_) es ignorado, por lo que la gente a menudo los usan para hacer de la lectura de números grandes más fácil.
OBJ
El bloque de obj indica al compilador: "Si me refiero a un método (PUB o PRI) en otro archivo, este es donde usted debería". Yo te Reserva una discusión completa de la utilización de objetos para otro instructivo, pero por ahora, pensemos en objetos como una forma de incluir el código de otros.
El código que estamos utilizando aquí viene con la herramienta de la hélice. tv_text es el código start TV y Mostrar información de texto en él. Hay un montón de otros objetos disponibles de paralaje Object Exchange, también.
BAR principal
Este es el bloque principal de código. Text.Start se refiere al método de inicio PUB en el objeto de texto. Se pone en marcha el TV y se reserva memoria para la pantalla.
Text.Str se refiere al método de str en el objeto de texto, utiliza la fuente incorporada de hélices para mostrar una cadena de texto. Utilizamos la función string() de spin para declarar la cadena de texto para mostrar.
Eso es todo! Existen otros objetos de visualización de TV. La demo de gráficos (incluida al descargar la herramienta de hélice) incluye métodos para mostrar texto, color y gráficos, es una captura de pantalla a continuación. También puede descargar la demo de gráficos en el Intercambio de objetos.