Paso 3: Esquema de probador de servos

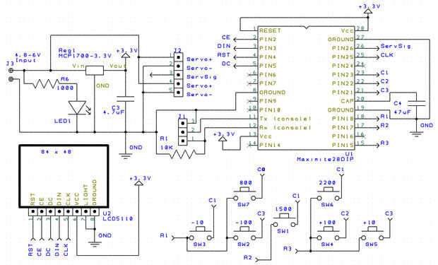
El cerebro del proyecto es la CGMICROMITE. Ha molido y las conexiones de Vcc (3.3V). También necesita un casquillo de tant de 47uF para funcionar correctamente.
La interfaz de PC utiliza dos pernos de "consola" que son la principal programación conexión a la PC. Estos pines conexión a mi PC durante el desarrollo a través de un USB a conexión TTL. 38400 fue la velocidad en baudios para la interfaz. El PC funcionó un programa que proporciona una interfaz de terminal para el CGMICROMITE. El programa se transmitió a la CGMICROMITE de esta manera. Programa se almacena en la flash en el microcontrolador. Una vez que el programa ha sido escrito y depurado el CGMICROMITE puede ser instruido para ejecutar automáticamente el programa en el poder sin intervención del usuario.
El puerto serial SPI de la CGMICROMITE se utiliza para controlar la pantalla de 84 x 48. La visualización es más fácil de controlar como las regiones que son 8 por 84. Cada región se convierte en una línea de texto. La pantalla LCD es gráfico, por lo que el CGMICROMITE tiene que almacenar un tipo de letra para el LCD.
Los botones son tratados por el programa como si fueran parte de una matriz de 3 por 4-tipo de teclado. Obviamente con algunos agujeros en él, puesto que sólo hay 7 botones y no 12. Pero todavía funciona lo mismo.