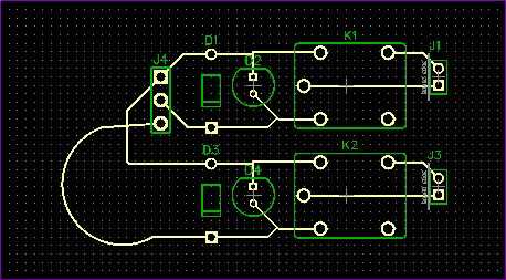
Placa de relé para Arduino por menos de $8. (3 / 5 paso)

Paso 3: Dibujar el esquema-

Artículos Relacionados

Módulo de relé para Arduino

Módulo de relé para Arduino

Espero que todos ustedes están familiarizados con relés (si no cheque esta), en palabras simples son tipos de interruptores en los que si no pasamos algunos voltios (según clasificación de voltaje del relé) a través de terminales de la bobina entonce
Control de relé de Arduino por internet

Control de relé de Arduino por internet

¡ Bienvenido!Paso 1: Haga un bosquejoUse el bosquejo para conectar el relé a la Arduino.El bosquejo le ayudará cuando escribes el código, para que sepas qué pines necesita controlar con el código.Estoy utilizando un Arduino con la tarjeta de expansió
Todo en una placa de prototipos para Arduino Uno

Todo en una placa de prototipos para Arduino Uno

Rev3ProtoPack es un Arduino Uno diseño placa que permite circuitos prototipo donde quiera que vayas. Tiene un soporte de la batería de 9 voltios, caso de parachoques de anti-static de Arduino Uno y una ranura de placa de tamaño medio, para que tenga
10 consejos para viajar por menos

10 consejos para viajar por menos

Estos son algunos consejos que encontré mientras estaba tratando de planear algunos de mis viajes con un presupuesto pequeño. Ser miembro de grupos de viajeros (más costo alguno) es una gran manera para obtener más consejos e información sobre su pró
¿Escritorio de montaje soporte para Monitor por menos de $20

¿Escritorio de montaje soporte para Monitor por menos de $20

así que lo que haces al ser invadida con proyectos, y el escritorio está repleto de partes y piezas?  ¿Terminar de dichos proyectos, limpie su estación de trabajo y organizarse?  No seas absurdo!  Toma a tu monitor de escritorio y liberar más espacio
Easycap con receptor integrado de 5.8Ghz para FPV por menos de 20$

Easycap con receptor integrado de 5.8Ghz para FPV por menos de 20$

soy un principiante de la fpv, mi quadcopter solo tiene a bordo de la cámara, y últimamente he estado buscando para que un DVR grabar el video feed, para encontrar mi quadcopter perdido, para ver mis errores, etc..He visto mucha gente en YouTube con
Pollo a la brasa para cinco por menos de cinco dólares! MMM buena!

Pollo a la brasa para cinco por menos de cinco dólares! MMM buena!

Barbecued chicken debe ser un placer para cocinar y comer, en este instructable te enseñaré una técnica de barbacoa que se asegurará de pollo perfecto cada vez y le hará la envidia de tu barrio. Lo mejor de todo es realmente baratos usted puede alime
Placa de relé de I2C

Placa de relé de I2C

Relés son una de las interfaces más comunes entre un microcontrolador y el mundo exterior. Proporciona aislamiento eléctrico entre los circuitos de baja tensión del micro controlador y las cargas.Por qué esta divertida placa de relé de I2C, podría pr
Tablero de conductor del Motor simple, barato para Arduino

Tablero de conductor del Motor simple, barato para Arduino

Muchos proyectos con Arduino a menudo necesitan motores, ya sea un coche o una aspiradora o cualquier otra cosa. Pero el problema es que no se puede conectar un motor directamente a Arduino como la corriente de salida es muy baja. Por lo tanto, puede
Controlar una placa de relé con un Arduino Uno

Controlar una placa de relé con un Arduino Uno

En este instructable controlaremos un tablero de relés Velleman K6714 con un Arduino. La belleza de la utilización de relés es que podemos utilizar un pequeño modesto Arduino para cambiar electrodomésticos o lo que tenga. El Velleman K6714 ha estado
Módulo de relé de 12VDC/220VAC para Arduino (casero)

Módulo de relé de 12VDC/220VAC para Arduino (casero)

Hola allí! Hace unos días he hecho un módulo de relé pequeño para mi Arduino. El problema era que fundé en mi tienda local de componentes electrónicos, relés controlados por 12V en vez de 5V como es requerido por Arduino. Así que busqué en internet p
Arreglo de estator mal--no compre un estator nuevo para tu motor!  Crear un sistema de ignición de batería-op por menos de $50

Arreglo de estator mal--no compre un estator nuevo para tu motor! Crear un sistema de ignición de batería-op por menos de $50

el costo de un estator nuevo puede ser cientos de dólares.  Sin un buen estator, el motor funcionará mal o no.  Esta solución ignora completamente el estator mediante el uso de una batería de 12 voltios para alimentar el sistema de encendido.  Todo l
Cómo construir una mesa de fresadora para la madera por menos de $10 en 10 minutos

Cómo construir una mesa de fresadora para la madera por menos de $10 en 10 minutos

Aprenda cómo construir una mesa de fresadora para la madera por menos de $10 en este video de carpintería para principiantes. Esta mesa de fresadora simple es un buen punto de partida para las personas que están aprendiendo carpintería o incluso el p
Por qué la V1 de RS485 Shield para Arduino no puede utilizarse para DMX512 aplicación

Por qué la V1 de RS485 Shield para Arduino no puede utilizarse para DMX512 aplicación

nos encontramos con problemas cuando usamos LinkSprite RS485 escudo Shield para Arduino para aplicaciones de alta velocidad, tales como la comunicación de DMX512.Paso 1: Análisis de circuito Arriba se muestra el esquema del escudo RS485.Las respuesta