Paso 6: Diseño de la placa de relé de I2C





Limitación de software de diseño de PCB
Estoy usando la versión gratuita de Eagle para todos mis diseños de PCB. El software tiene solamente una limitación, y es que el tamaño de tablero está restringido a 100 x 80 mm. Para todos mis proyectos más recientes, era aceptable.
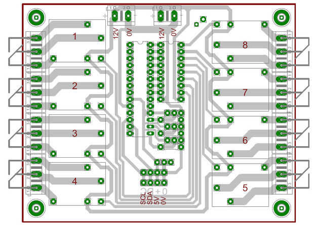
Diseño de un tablero único relé 16 relés y sus terminales de tornillo, no era posible en un 100 x 80 mm PCB. Pero es posible encajar 8 relés con sus tornillos de terminal, un MCP23017 y ULN2803 en una sola tarjeta. En lugar de un solo PCB, el diseño fue cambiado a dos PCB idéntico. El único inconveniente con esta opción, fue que en lugar de utilizar todos los pines de I/O 16 de una solo MCP23017, cada junta tuvo para con él es propio MCP23017 y utilizando sólo 8 de los 16 puertos de la entrada-salida.
Selección de componentes
El diseño debe ser construir usando sólo componentes de por-agujero estándar.
Conectar varias tarjetas de relés de I2C
El MCP23017 posee tres líneas de dirección (A0, A1 y A2), y cada placa de relé de I2C debe tener una única dirección I2C. Para resolver fácil, pernos de cabecera fueron agregados para configurar la dirección de cada placa de relé de I2C. Con esta opción, hasta 8 tableros de relés I2C puede conectarse a un proyecto, para un total de 64 relés de control.
Alimentación de los relés
Con hasta 64 relés que se pueden conectar a un proyecto, es claro la fuente de alimentación necesaria para los relés ya no puede ser tomada directamente en el proyecto principal PCB. Por lo tanto, suministro a cada placa de relé de I2C individual se realiza mediante terminales de tornillo. Para facilitar el suministro entre I2C relés tableros del lazo, fueron dos juegos de terminales de tornillo
añadido.
Relé de tensión
Como hay una gran selección de relés disponibles, el diseño tuvo que atender a relé diferentes voltajes de trabajo. Usando el ULN2803, el relé de tensión puede ser entre 5V y 48V DC. Esto facilita la selección de relés.
Conecta una carga a los relés
Un conjunto de 3 terminales de tornillo por relé permite conexiones fáciles los contactos del relé (común, normalmente abierto, normalmente cerrado). No hay ninguna conexión común entre los 8 relés, flexibilidad máxima conexión con la placa de relé de I2C.
Conexión del Bus I2C
Conexión de los cuatro cables de Bus I2C se realiza utilizando múltiples. Otra vez, se añadieron dos filas de encabezados para facilitar la conexión de varias tarjetas de relés de I2C.