Piso vacío de robot limpiador (3 / 8 paso)

Paso 3: Reverso de la tarjeta controladora

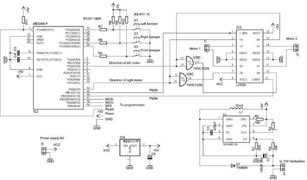
Fueron hechas todas las conexiones por cableado soldado.
Resistencia es limitar corriente entre parachoques contactos y clavijas entradas MCU.
El circuito es "ingeniería inversa" por una junta soldada (como he perdido el esquema original).

Artículos Relacionados

Piso CleanBOT - su DIY robot de limpieza

Piso CleanBOT - su DIY robot de limpieza

CleanBOT (remoto controlado piso limpieza Robot autónomo) está diseñado para limpiar el piso de dos formas diferentes: con vacío o un activo. Tiene modo automático pero se puede también controlar manualmente mediante conexión bluetooth y aplicaciones
Minibuilders - cómo estructuras gran impresión 3d con pequeños robots

Minibuilders - cómo estructuras gran impresión 3d con pequeños robots

Siempre ha habido una estrecha relación entre la arquitectura y la tecnología. Sin embargo, recientemente ha estancado la arquitectura y la industria de la construcción ha sido lenta en adoptar tecnologías que ya están bien establecidos en otros camp
Cómo construir un robot hexapodo inalámbrico

Cómo construir un robot hexapodo inalámbrico

aquí hay un video de él en acción.Página de Facebook para que pueda mantenerse al día en v2¿Han completado este instructable?  Mandame fotos y te lo agrego en esta página!Una vez completada, se tiene un robot andante que es cerca de 2 pies de ancho y
Conversión de camiones RC robot

Conversión de camiones RC robot

este Instructable abarca la conversión de un camión estándar RC barato en una plataforma de visión del robot potente capaz de siguiente de bola, etc..Siempre gusta ver los proyectos alrededor del mundo utilizando robots costosos, ejecuta el software
Empezar a trabajar con sensores de distancia y Arduino

Empezar a trabajar con sensores de distancia y Arduino

Se trata de una guía de inicio para el uso de sensores de distancia con Arduino y algunos procesamiento. Hemos utilizado estos sensores:GP2Y0A21YK0F SHARPUnidad de Sensor de medición de distanciaCompuesto por una combinación integrada de PSD (detecto
Detalles de coche

Detalles de coche

Detalle de un coche requiere varios pasos más allá del vacío regular y la colada de coche tanto en el interior y el exterior. La colada de coche estándar no es un detalle. Detalle de un coche significa prestar atención a los pequeños detalles que sum
Cómo matar a spurs arena

Cómo matar a spurs arena

si usted vive en Florida, especialmente cerca de la playa, entonces sabes cómo fácilmente arena espolones pueden encontrar lugares para crecer en las grietas de la acera o áreas de juego en los niños.En su forma de vida más benévolo los spurs se pret
Steampunk Flashlight

Steampunk Flashlight

Acabo de recibir mi vapor detrás de la tienda. Para mi sorpresa esta antorcha de la mano estaba sentado en el barril de la caldera. Un mecánico debe han dejado. Volveré después de que mi hija lo usa truco o trato. Bueno el tubo de admisión funciona c
Candelabro de Tesla: inalámbrico de electricidad

Candelabro de Tesla: inalámbrico de electricidad

Instructables de bobina de Tesla no son infrecuentes, he escrito uno mismo, pero en el Instructable siguiente me gustaría no sólo describir una simple bobina vertical del edificio, pero también sugieren algunas formas fáciles de montar componentes de
Batcave secreto

Batcave secreto

aquí es una presentación pequeña de la habitación secreta que hice para mis hijos.  Era espacio desperdiciado en el garaje así que corte un conjunto en la pared y había acumulado de las vigas del piso vacío.  El área es de 8 x 6 pero no muy alto lo s
Zapatero de diseño fácil

Zapatero de diseño fácil

como la mayoría de las mujeres, mi novia tiene una extensa colección. Sin embargo, la mayoría de ellos generalmente está dispersos alrededor de la planta en lugares que más bien pondría sus pies mientras caminaba alrededor de la casa. Es por eso que
Aspiradora super sencillo

Aspiradora super sencillo

Hola todos, quiero compartir este impresionante proyecto. Hice una aspiradora ventilador y vieja caja de zapatos.{Lo siento por mal inglés}Paso 1: Se necesitaSe necesita:* Caja de zapatos* pila de 9* Interruptor* Envase de alimento plástico* Pequeña
5 consejos de limpieza ecológica

5 consejos de limpieza ecológica

usted puede comprar un montón de agentes químicos de limpieza en las droguerías que contaminan el medio ambiente y causan peligro para la salud. Los fabricantes sugieren a menudo que usted recibe su casa más y más fácil limpia que con otros productos
Robot de limpieza RC vacío

Robot de limpieza RC vacío

Hola a todos! En este instructable, yo estoy mostrando cómo DIY un Robot Aspirador de RCPaso 1: introducciónNo sólo un remoto controlado aspirador, también incluye CAD 3D, programación, algoritmos, mecánica, CAD PCB y esquemas. Definitivamente puede