Paso 1: El diseño...



Yo uso un conector "Centronics", que tiene 36 pines. La razón para esto es: que tenía disponible un conector y el cable de impresora que fue DB-25 <> – Centronics. La mayoría de las impresoras de interfaz paralela tenía el puerto "Centronics".
El programador es suministrado por el USB de la PC. Yo he soldado un cable USB cortado, cuyos fuente y tierra los cables se utilizan solamente.
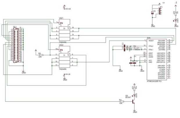
Los esquemáticos y el PCB se muestran en las fotos. También se adjunta un archivo PDF para la fabricación de PCB de transferencia de tóner.
Los archivos de diseño de "Águila" PCB están disponibles para descargar.
Observación: el PCB está diseñado con dos capas de metal. Puede omitirse la capa superior del metal y las conexiones puente simple se pueden utilizar en su lugar.