Osciloscopio del Mullard estudiante

este instructable describe la construcción de un oscillosope extremadamente simple 12v.

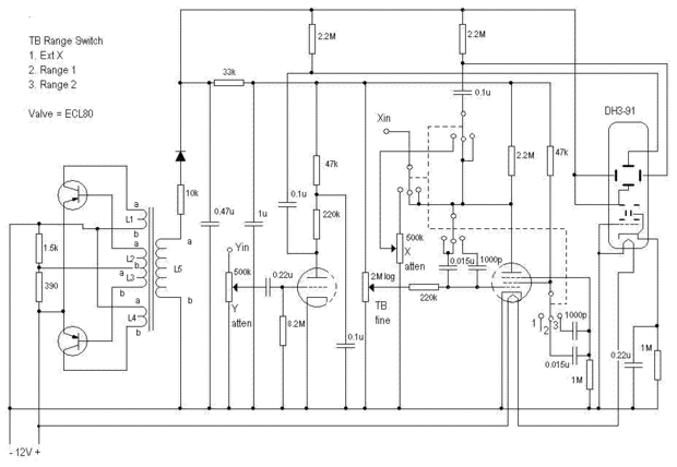
El siguiente diagrama es un esquema del osciloscopio de la pupila de Mullard.  Se trata de un osciloscopio de una válvula (+ CRT) que es casi tan simple como puede conseguir un osciloscopio.  El ámbito de aplicación del Mullard se describe en la columna de conceptos básicos de la Radio del inalámbrico práctico de marzo de 2005.

Artículos Relacionados

Arduino - osciloscopio multicanal (osciloscopio del pobre)

Arduino - osciloscopio multicanal (osciloscopio del pobre)

presento actualizaciones de software para el osciloscopio de Arduino (del pobre osciloscopio) que permiten para visualizar datos de dos o tres canales simultáneamente. Las principales características son idénticas al original osciloscopio con la exce
Arduino - osciloscopio (osciloscopio del pobre)

Arduino - osciloscopio (osciloscopio del pobre)

Hola chicos,hace unos días encontré este código en github y es lo mejor que encontrado hasta ahora, así que he decidido difundir este proyecto tanto como pueda, para quien quiere que un osciloscopio barato alrededor de esto es la mejor manera!  Vamos
DIY - Osciloscopio USB en una caja de cerillas

DIY - Osciloscopio USB en una caja de cerillas

Os presento un "Mejor de su clase", "Completa" DIY-USB osciloscopio que es "Verdaderamente DIY".Mi objetivo es proporcionar un barato osciloscopio de almacenamiento Digital para estudiantes, ingenieros de florecimiento y el a
Honda coches

Honda coches

Si te gusta este proyecto, entonces le animo a comprar mi libro, Ingeniero de goma. Está lleno de proyectos más impresionantes y originales hecha a mano de hardware del hogar. Usted puede encontrar donde se venden libros.Objetivo del proyecto: estudi
Cargador de batería accionado el pedal

Cargador de batería accionado el pedal

Introducción: genera suficiente energía para cargar baterías de 12 voltios.Hay un número creciente de personas que están detrás en sus facturas de servicios públicos y podrían tener su electricidad cortada. Necesitan algo para ayudar a reducir su dep
Construcción de una pequeña campana para proyectos apestosos

Construcción de una pequeña campana para proyectos apestosos

mi esposa Jennifer hace joyas de resina1. Ella utiliza una resina de poliéster, que trabaja mucho como resina de fibra de vidrio (mezcla la resina con un endurecedor/catalizador, verter), pero lamentablemente huele cerca de mal también. Debido a los
Encienden antorcha de Minecraft con un Joule Thief

Encienden antorcha de Minecraft con un Joule Thief

Para todo el mundo que siempre ha querido hacer su propia antorcha de Minecraft enciende y me gustaría jugar con diversión electrónica en el proceso, este proyecto de Instructables es para usted! La electrónica se explica bastante bien (y con enlaces
Simple circuito ciudad de SparkTruck!

Simple circuito ciudad de SparkTruck!

Este taller explora imaginando una ciudad, dibujar la construcción de la ciudad, la ciudad con cartón y cinta y luego iluminar la ciudad con luces LED. En unas 2 horas, este proyecto abarca temas que van desde la geometría, circuitos simples y diseño
Cómo hacer el avión de papel Voyager

Cómo hacer el avión de papel Voyager

diseñado para reemplazar los antiguos aviones de papel de "crucero" y proporcionar un modelo más nuevo, más exacto de un avión típico, el Voyager es un avión de papel simple zumbido que puede ser utilizado por aviadores más allá del papel.Comenz
CERCHAS de espacio superficial para analizar el comportamiento a través de SNAP

CERCHAS de espacio superficial para analizar el comportamiento a través de SNAP

Este trabajo analitically e investiga experimentalmente no lineal snap-a través de una simple clase de armaduras de espacio elástico en forma de una pirámide regular. Las articulaciones ubicadas en los vértices de la poligonal base se cubrió mientras
Cómo hacer un osciloscopio de Arduino de bajo costo 16 MHz usando Excel y la pantalla del ordenador a pantalla

Cómo hacer un osciloscopio de Arduino de bajo costo 16 MHz usando Excel y la pantalla del ordenador a pantalla

A menudo un aficionado de electrónica será diseñar y construir algo sólo para encontrar que no se comportan la manera que él o ella prevista. A veces en estas situaciones el problema está relacionado con una señal eléctrica, sino que la materia se mu
Pantalla del osciloscopio

Pantalla del osciloscopio

siempre existe la necesidad de una unidad de visualización en cada proyecto de electrónica, los estudiantes usar LEDs, LCDs o cualquier otro dispositivo de visualización para que. Pensé en usar un osciloscopio para tal fin, así que fui al laboratorio
DPScope SE - el analizador de osciloscopio real/lógica más simple del planeta

DPScope SE - el analizador de osciloscopio real/lógica más simple del planeta

el DPScope SE es el resultado de un desafío establecer por mí – para construir un osciloscopio prácticamente utilizable con un mínimo de componentes y por un costo mínimo. El beneficio práctico es por supuesto que esto es un instrumento que espero va
Boomerangs caseros en el presupuesto del estudiante

Boomerangs caseros en el presupuesto del estudiante

hacer boomerangs un hobby mío nace de los días de verano largos y aburridos sin nada que hacer. Fue una lucha para encontrar nuevas cosas para hacer sin gastar mucho dinero. Puede ir al cine y gastar $8 para entretenerte durante dos horas con tus ami