Paso 1: Esquema y PCB

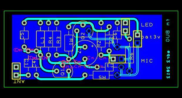
Para el diseño y montaje en el tamaño quería, he usado DesignSpark PCB, que es un editor libre de PCB y una cosa agradable sobre es que incluye todos los librearies de los esquemas de la American National Standard de huellas de muchos dispositivos.
Yo he conectado el esquema, el trazado y la máscara.
Como vereis que esta es la tercera versión de la misma porque los anteriores no encajaban en el caso.
La lista de materiales:
Componente valor cantidad
------------------------------------------------------------
2WPins                                                       4
BC547                                                      2
C                             1nF                          1
C                             5.6p                         1
C                             22n                          1
C                             22nF                         1
C                             27p                          1
C                             47p                          1
CP3                       2.2u                         1
L 5 vueltas la bobina 1
r                             1M                           1
r                             4.7K                         1
r                             10K                          1
r                             22K                          1
r                             47K                          1
r                             470K                         1
------------------------------------------------------------
20
Y:
Caja
conector minijack mono
pasadores hembra (algunos)
soporte de pilas (2 AAA)
Algunos cables
un LED
LA BOBINA:
para el cálculo de las dimensiones de la bobina que utiliza una aplicación para Android llamada ElectroDroid donde la frecuencia desea a ressonate y te devuelve las dimensiones y se convierte. Sixe de la bobina es crítico para el establecimiento de correcty la frecuencia.













