Paso 7: Circuito de LED Driver


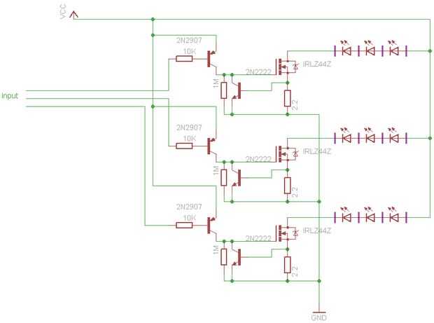
Por lo tanto, si no lo has hecho ya, vaya echa gran dan instructable. Vamos a hacer el mismo circuito nueve veces. Necesitamos tres para cada luz - uno para cada color de los LEDS de alta potencia RGB. Resulta que, no soy la primera persona en tener esta idea! Dependiendo de su tensión de alimentación, puede que necesite más. Es posible construir tres circuitos de controlador para cada LED individual tener la más amplia variedad de configuraciones posibles, pero esto estará limitado por su paciencia. Estoy pegando a la construcción de un conductor por color. Por supuesto, con tres juegos de luces (con tres LEDs de cada), voy a terminar para arriba con un total de 9 circuitos de controlador. Usted notará que no hay disipador de calor de los MOSFETs. Yo sólo estoy manejando los LEDs en medio corriente y el voltaje requerido de mi tres LEDs en serie parezca a la tensión de alimentación. Si no estás usando la misma configuración, sería una buena idea poner algunos disipadores de calor en el MOSFET. Mina no te caliente, así que no estoy preocupado por.
Si tienes curiosidad acerca de cómo los controladores trabajan, revisa el instructivo y comprobarlo hacia fuera de la aplicación utilizando una entrada de control .
Me tomó algún tiempo para solucionar problemas de mi tarjeta de conductor después de la construcción. Tuve unas cuantas juntas soldadas en frío que no conectan correctamente. Este es uno de esos lugares donde deseo que había tomado el tiempo y los gastos para averiguar cómo construir un PCB. Lamentablemente, no tengo una impresora láser, y no quería poner el dinero para todo lo que se necesita para hacer este único. Tal vez la próxima vez...