


ADVERTENCIA: ¿ Algunas personas tratan de construir esto con un optoacoplador con coz zerocrossing derecho 'es mejor'? Algunos se dicen incluso en tiendas de electrónica es mejor utilizar tal un optoacoplador. MAL. Esto sólo funcionará con un optoacoplador de fuego aleatorio: no encender en zerocrossing es el principio de este regulador.
Conmutación de una carga de AC con un Arduino es algo simpel: relés o un relé de estado sólido con un Triac ópticamente aislada. (Digo Arduino, pero si usas un 8051 o microcontrolador PIC16F877A, hay cosas para usted también aquí.)
Se vuelve un poco más complicado si quiere atenuar una lámpara de corriente AC con un arduino: sólo limitando la corriente a través de por ejemplo un transistor no es realmente posible debido a la gran potencia del transistor entonces tendrá que disipar, dando por resultado mucho calor y también no es eficiente desde un punto de vista energético uso.
Corte de fase
Una forma de hacerlo es a través del control de fase con Triac: el Triac entonces es totalmente abierto, pero sólo durante una parte de la onda de seno AC. Esto se llama corte de vanguardia.
Uno podría dejar un Arduino simplemente abrir el Triac para un número de microsegundos, pero tiene el problema que es impredecible en qué parte de la onda de seno del triac se abre y por lo tanto el nivel de oscurecimiento es impredecible. Se necesita una referencia del punto en la onda de seno.
Para eso es necesario un detector de cruce cero. Este es un circuito que le dice el Arduino (u otro micro controlador) cuando la onda de seno va a cero y por lo tanto da un punto definido en esa onda del seno.
El Triac de apertura después de un número de microsegundos demora a partir de la cero, por tanto, da un nivel predecible de atenuación.
Modulación de pulso Skip
Otra forma de hacerlo es por modulación de pulsos Skip. Con PSM, uno o más ciclos completos (sinuswaves) se transfieren a la carga y entonces no son uno o más ciclos. Aunque efectivo, no es una buena manera de atenuar luces como existe la posibilidad de oscilar. Aunque sea tentador, en PSM uno siempre debe permitir un sinuswave completo pasar a la carga, no un medio sino como en el caso la carga será alimentada hechos de DC que no es una buena cosa para la mayoría de las cargas AC. La diferencia entre corte de borde de ataque y el PSM es principalmente en el software: en ambos casos será necesario un circuito que detecta el paso por cero y que puede controlar un triac.
Un circuito que puede hacer esto es fácil de construir: el paso por cero se deriva directamente de la red rectificada CA líneas – a través de un optoacoplador por supuesto - y da una señal cada vez que la onda pasa por cero. Debido a la onda senoidal pasa primero a través de doble rectificación gradual, la señal de cruce por cero se da sin importar si la onda de seno sube a cero o a cero. Entonces, esta señal puede ser utilizada para provocar una interrupción en el Arduino.
Regulación PWM
PWM que amortigua, como en el LED no se hace con frecuencia con AC carga por un número de razones. Aunque es posible. Cheque este instructable para ver cómo.
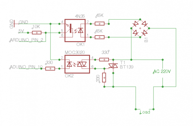
Es obvio que tiene que haber una separación galvánica entre el lado de Arduino de cosas y nada conectado a la red. Para aquellos que no entienden 'separación galvánica' significa 'no conexiones metal' así---> opto-acopladores. PERO, si no entiendes 'separación galvánica', tal vez usted debería no construir esto.
El circuito mostrado aquí hace apenas eso. La tensión de alimentación 220 voltios es conducida a través de resistores de dos 30 k a un puente rectificador que da una doble señal rectificada gradual a un opto-acoplador 4N25. El LED en este opto-acoplador así se baja con una frecuencia de 100Hz y la señal en el colector va alta con una frecuencia de 100Hz, en consonancia con la onda sinusoidal en la red. La señal del 4N25 se alimenta a un pin de interrupción en el Arduino (u otros microprocesador). La rutina de interrupción alimenta una señal de una longitud específica a uno de los pines de I/O. La señal del pin de E/S se remonta a nuestro circuito y abre el LED y un MOC3021, que activa el Opto-tiristor brevemente. El LED en serie con el MOC3021 indica si hay ningún actual pasando por el MOC3021. ¡ Aunque eso en regulación de la operación que no será muy visible porque es muy corta duración. Decidió utilizar el interruptor triac para uso continuo, el LED se ilumina claramente.
Tenga en cuenta que sólo las lámparas incandescentes regulares está realmente destinadas a la regulación. Que funciona con una lámpara del halógeno, pero acortará la vida útil de la lámpara del halógeno. No funcionará con cualquier lámparas de cfl, a menos que específicamente se declararon para ser adecuado para un dimmer. Lo mismo ocurre con las lámparas LED
Si usted está interesado en un AC dimmer como este pero no quiere tratar de construirla usted mismo, hay un dimmer algo similar disponible en www.inmojo.com, sin embargo, que es a 110 voltios 60 Hz versión (pero adaptable para 220 50 Hz), que ha estado fuera de acción durante un tiempo. También encontrará un horario

.
Nota! Es posible que dependiendo del LED que se utiliza, la señal de dirección a no cortar y usted puede terminar con una lámpara que parpadea justo en lugar de regularse sin problemas. Reemplazar el LED por un puente de alambre cura. El LED no es realmente necesario. aumentar la resistencia de 220 ohmios a 470 entonces
PARADA: Este circuito está conectado a un voltaje de 110-220. No construir esto si no está seguro sobre lo que está haciendo. Desenchúfelo antes de venir incluso cerca de la PCB. La placa de enfriamiento de lo Triac se une a la red. No lo toque mientras está en funcionamiento. Ponerlo en un caja/recipiente adecuado. ESPERA: Añadiré sólo una advertencia más fuerte aquí: este circuito es seguro si está construido y puesto en ejecución solamente por personas que saben lo que están haciendo. Si usted no tiene idea o si están dudando sobre qué hacer, lo más probable es que vas a estar muerto!
Materiales
Zerocrossing
4N25 €0,25 o H11AA1 o IL250, IL251, IL252, LTV814 (véase el texto en el siguiente paso)
Resistencia de 10 k €0,10
puente rectificador 400 voltios €0,30
x 2 resistencia de 30 k 1/2 vatio (resistencias probablemente disiparán 400mW max cada 0,30 €
1 conector €0,20
5.1 zenerdiode voltios (opcional)
Controlador de lámpara
LED (Nota: puede reemplazar el LED por un puente de alambre ya que el LED puede causar a veces la luz parpadeo más que regular sin problemas)
MOC3021 Si eligió otro tipo, Asegúrese de que no tenga ninguna detección de cruce por cero, no puedo destacar este bastante no lo uso por ejemplo un MOC3042
Resistencia de 220 Ohmios €0,10 (en realidad utilicé un 330 ohmios y multa trabajado)
Resistencia 470 Ohm-1 k (terminé usando una 560 ohmios y que funcionaba bien)
TRIAC TIC206 €1,20 o BR136 €0,50
1 conector €0,20
Otros
Trozo de PCB 6x3cm
cableado eléctrico
Es cerca de €3 en partes