Paso 7: Actualización enero de 2016! Chulo ese circuito!



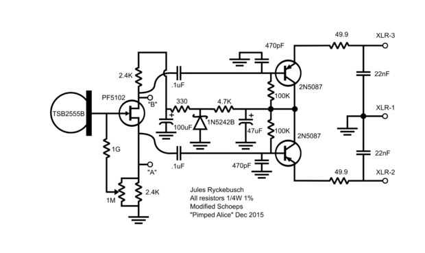
Después de construir algunos de estos, estudiando el circuito original de Schoeps y conseguir educado un poco por algunos de los veteranos en el grupo de constructores de mic que surgió un circuito mejorado. Yo lo llamo el "Alice Pimped" hay tres cambios principales:
1. la adición de dos capacitores de supresión más RF y EMI. 470pF dos que atar la base de los dos transistores PNP a tierra. Estas ayudan hacia fuera con cualquier cosa la FET recoge y limitar el ancho de banda de los seguidores de la emisor PNP.
2. la parte que proporciona 12 v al circuito FET es cambiada. Tenemos el capacitor de 47uF carga arriba de la alimentación fantasma que viene en el micro clavijas XLR 2 y 3 a través de las resistencias de ohm 49,9 y los dos transistores PNP. Las fuentes una agradable bajo camino de impedancia para las frecuencias de audio limpiar un poco las cosas. A partir de ahí luego vamos a la resistencia de 4,7 K al Diodo zener. Este resistor define y limita la corriente de conducción que utiliza el Diodo zener. Diodos Zener puede producir una pequeña cantidad de ruido eléctrico sólo debido a su funcionamiento. El resistor de 330 y el condensador de 100uF filtran y mantienen una buena tensión limpiarla para el divisor de fase de resistencia FET y 2,4 K.
3. el pot 1Meg es nuevo. Ajusta el sesgo en el FET. Esta es probablemente la mejora más grande en el circuito. Como se ajusta el bote que intentamos dividir la tensión que el zener se produce aproximadamente la mitad se cae a través de la FET y la otra mitad se reparte entre las dos resistencias de 2,4 K. Esto es bastante fácil de hacer. Antes de conectar la cápsula real necesita conectar el circuito a un amplificador de micrófono pre así podemos potencia el circuito. Mida el voltaje en el pin del condensador de 100uF a tierra +. En mis circuitos "as built" tuve unos 11.5 a 11.8 voltios. Mida la tensión y dividir por cuatro. Decir que el voltaje es de 12 v CC. Dividiendo por cuatro nos da 3 VDC. Durante la medición en el punto "A" (ver circuito) ajustar el pot hasta llegar 3 VDC. Mida el voltaje en el punto "B" debe tener 9 VDC. El bote es una diez pote así que prepárate girar el pequeño tornillo un par de veces. Históricamente gente hacerlo y sustituir resistencias fijas para los valores de la configuración de la olla. Mientras que podría ahorrar unos céntimos, es lento. Utilizando una olla es mucho más fácil.
Puedes ver mi protoboard construir frente y la espalda. Las dos flechas señalan el collctors transistor PNP y están donde se conectan las resistencias de ohm 49,9 en camino al conector XLR. Una vez más las tapas de 22nF se encuentran en el conector XLR.
Otra cosa genial es miembro
del constructor Mic grupo en Yahoo construyó uno de estos utilizando la versión "Pimped" del circuito y lo envió a otro miembro que prueba el micrófono. Leer sobre eso en Audioimprov aquí: Alicia Pimped de Homero. Sinopsis es el circuito es muy baja distorsión y ruido electrónico debajo de la cápsula de lo que se ponen hacia fuera en una sala bastante. También, Homero diseña un tablero de PC para esto y amablemente proporcionó a todos los documentos para él. Es solo cara y encajarán en el golpe chino de micrófonos 700 BM y BM-800
Ahora tienen cuatro de estos en mi armario de mic y estoy super contento con ellos. Reflexiones sobre las piezas de cierre. La FET arriba es un sustituto para el J305. Cualquiera funcionará. Compra de resistencias y condensadores el precio baja significativamente si se compran en cantidad. Recomiendo comprar las resistencias un centenar a la vez y los condensadores pequeños lo mismo. Suelo ir a menos para los electrolíticos grandes. Si continúas con el maravilloso hobby de la electrónica, encontrará en algún momento que usted ya tiene lo que necesita para construir el siguiente proyecto.
Gracias a Henry y a Homero del grupo constructor de Mic en Yahoo! hablan de un gran esfuerzo para los constructores, fabricantes y DIY'ers por ahí.