Paso 7: Electrónica: MIDI


La interfaz de MIDI es muy simple. Para una explicación detallada de cómo funciona, consulte para la especificación eléctrica midi.
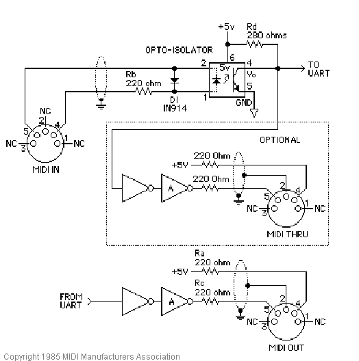
Esencialmente, sólo estás aislando la transmisión (serial) UART. En mi caso solo escucho los mensajes midi entrantes, pero realmente deseo que agregué un puerto MIDI THRU para que pudiera utilizar MIDI de mi teclado mientras está conectado a las luces. Si su teclado no genera ningún sonido, éste será probablemente necesaria.
La señal de transmisión MIDI debe ser conectado al pin RX de la UART de la micronctroller.
Además, otra vez sólo porque tenía una colocación alrededor, he añadido un escudo de ethernet a la caja para que pudiera transmitir mis mensajes midi en la red o controlar de forma remota los focos de luz. La forma más sencilla de hacerlo es utilizar el software de IpMidi que ya está hacia fuera allí. Todo lo que tienes que hacer es configurar tu escudo de ethernet como un dispositivo de multidifusión en el puerto correcto, y ahora el teclado tendrá un puente de red MIDI. Tengo muy pocos sintetizadores conectados a un teclado diferente y normalmente sólo utilizar mi piano para tocar el piano. Pero pensé que sería bueno poder tener la opción para controlar otros equipos si quería. Paso 10 pasa cómo a ipMIDI setup, pero en realidad es una cosa separada en conjunto, así que pasar por alto si no te interesa.