Paso 7: Seguimiento










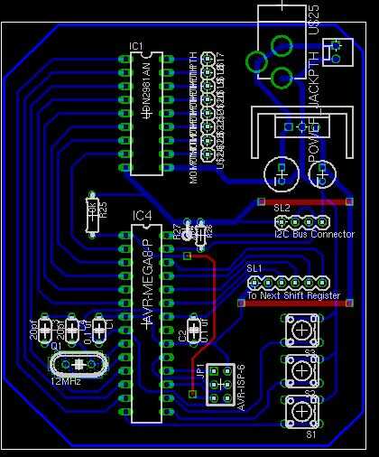
Características de la placa de circuito
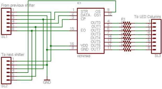
- Registros de desplazamiento son en tableros separados que se pueden conectar encadenados juntos para aumentar el tamaño de la pantalla.
- Tablero de regulador tiene su propio regulador de potencia para que esto se puede ejecutar por cualquier fuente de energía que proporciona 7v-30v (9v batería fuente o 12v Banco trabajan muy bien para mí).
- encabezado de ISP de 6 pines incluido, así que el microcontrolador puede ser reprogramado sin sacarlo de la Junta.
- 4 pines disponibles para el uso futuro del bus I2C. Esto podría utilizarse para un eeprom para almacenar más mensajes o incluso para hacer de este un dispositivo esclavo, controlado por otro microcontrolador (ticker RSS cualquiera?)
- 3 pulsadores momentáneos están incluidos en el diseño. Yo puedo modificar el firmware en el futuro para incluir el uso de estos botones.
Asamblea
Dame plexiglás, escuadras, 6 x 32 tornillos, tuercas y arandelas, así como un grifo para orificios de rosca y puedo crear cualquier cosa.