











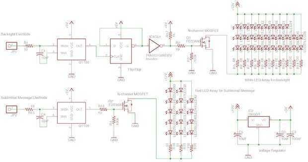
Bien, como sucede a menudo en mi cerebro, complejidad aumentó a una tasa geométrica y surgió este cartel madre de todos los marcos. Está iluminado mediante LEDs blancos ultrabrillantes 28, montados a lo largo de ambos tramos de la estructura. Se activa mediante un sensor táctil capacitiva. Utiliza tecnología de montaje superficial. Y lo mejor de todo, usted puede activar un mensaje subliminal de la película serenidad que * podría * le flipan y vencer a todos en la sala a una pulpa.
¿Está interesado? Es tu día de suerte! Le enseñará cómo hacer uno. Usted puede utilizar cualquier cartel te gusta, pero este Instructable se basa pesadamente en el cartel de "Miranda" del conjunto.
EDIT: Por favor voten por mí en el concurso de Epilog! ¿Por qué? Porque si gano, donará el cortador del laser para el incipiente grupo de fabricante de la puesta en marcha en mi ciudad. Iría una manera larga hacia nuestro objetivo de un espacio de fabricante/Hacker en Waterloo!