




Esto es muy simple y fácil de hacer robots que buscan luz
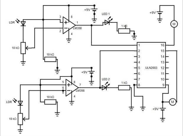
Primera parte del circuito es una luz de búsqueda sensor atado con alambre alrededor de la popular Op-Amp LM358 (U1), que es un IC de 8 pines tiene incorporados dos op-amps. Aquí se configuran los dos amplificadores operacionales en modo comparador, es decir el voltaje de referencia se encuentra en la clavija de entrada inverting(-) y luego se compara con la entrada en no invertir (+) entrada de pin (tensión de referencia en invertir la clavija de entrada se puede establecer con la ayuda del potenciómetro asociado). Cuando el voltaje en el pin de entrada no invertir excede esta tensión de referencia, salida del comparador de va alta, de lo contrario permanece en estado bajo. 2 canales de salida de U1 se alimentan a las entradas del controlador de motor integrado ULN2003A.
cosas que usted necesita:
protoboard
Placa de chasis
Conductor del motor de ULN2003A (también se puede utilizar transistor 2N2222)
Comparador LM358
algunos LED
2 LDR (sensores de luz)
algunas 10 resistencias k y 1K
2 motores con ruedas
batería de 9 voltios (de preferencia usar pilas recargables)
se adjunta archivo de Proteus;