

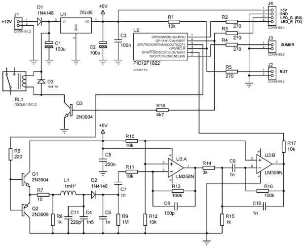
Este dispositivo es un sistema de control de acceso simple que utiliza tarjetas RFID. Está diseñado con microcontrolador PIC12F1822 correr el oscilador interno a 16MHz. Genera frecuencia 125 KHz y decodifica el stream de datos responde – formato de modulación FSK H10301 - 26 bits sólo. Estas tarjetas (hechas por HID y otras empresas) son ampliamente utilizadas en Estados Unidos.
El dispositivo puede funcionar en dos modos:
1 - soporte de sistema de acceso RFID solo – J2 (pero) está abierto cuando se aplica energía.
2 - lector conectado a un ordenador – J2 (pero) está en corto circuito cuando se aplica energía.
Para cambiar entre los modos necesita quitar energía, interruptor pero y volver a aplicar potencia. Es comprobar el estado de pero solo una vez al principio del programa.
Soporte de sistema de acceso RFID solo
Solicitar una tarjeta junto a la antena L1. La unidad Lee y hace un pitido corto. Si la tarjeta (número de tarjeta y código de instalación) coinciden con cualquier tarjeta almacenada en el verde de memoria que LED se enciende y el relé energizado durante 3 segundos (la puerta está desbloqueada), de lo contrario rojo LED parpadea 4 veces.
El microcontrolador recién programado no tiene todas las tarjetas almacenadas en su memoria. La primera tarjeta que lee guarda en memoria y se convierten en la tarjeta del administrador.
Para añadir más tarjetas (microcontrolador puede almacenar hasta 64 tarjetas, incluyendo tarjeta del administrador) ejecutan esta secuencia:
1-leer la tarjeta del administrador
2-cuando el LED verde está encendido, presione pero (corta J2)
lanzamiento 3 – pero – LED debe permanecer en verde, si no - comenzar de nuevo desde 1
4-leer la tarjeta que desea agregar, guarda y apaga el LED verde
Borrar tarjeta de memoria:
1 – prensa pero y manténgalo
2-leer la tarjeta del administrador
3 – cuando se enciende el LED verde, pero que – LED verde debe permanecer en, si no empezar otra vez de 1
4 - leer la tarjeta que desea eliminar, elimina de la memoria y el LED verde se apaga
Si no tienes la tarjeta (perdidas, robadas ets.) para borrarlo Conecte la unidad a la computadora.
Lector RFID se conecta a un ordenador
Leer tarjetas y envía información (número de tarjeta y código de instalación) para PC en formato hexadecimal. La conexión es RS232 a 57600 baudios con niveles TTL. Usar un cable USB a RS232 TTL converter (que son baratos y hay una gran cantidad para vender en eBay) y programa de terminal como http://sites.google.com/site/terminalbpp/
La información de la tarjeta leída muestra como:
67 89AB donde 67 es el código de instalación (hex) y 89AB es número de tarjeta (hex).
En este modo usted puede ver una lista de todas las cartas guardadas en la memoria. Para obtener esta lista envíe un comando FF, y devolverá algo como:
00:12 3456
01: 78 9ABC
…………..
Donde 00:, 01:,... son números consecutivos de las tarjetas. Si desea eliminar una tarjeta, enviar el número consecutivo al dispositivo. Si se borra la tarjeta 00: (tarjeta de administrador) también se eliminarán todas las tarjetas.
La bobina de antena tiene cerca de 80 vueltas con imán cable de diámetro 0,2 mm y tamaño 70 X 50 mm. número de vueltas, diámetro de alambre y el tamaño de antena no son críticos. Si utilizas el pequeño diámetro del alambre y la resistencia de la bobina de la antena grande (10 ohmios o más) R7 debe ser 0 ohmios. Más importante es L1, C4 y C11 en resonancia en 125 kHz. Esto se puede lograr seleccionando C11 para que en el C6 tiene 20V o más.
La bobina es con cinta aislante negra.