Paso 3: El diseño de las tarjetas analógicas y tablero de la fuente






Desde que tuve la Junta de desarrollo ZYBO, tenía dos opciones para la DAQ:
- Has utilizado XADC a bordo con una señal analógica externa acondicionado tablero. Las ventajas: con el amplificador de instrumentación y opamps pude han integrado analógicos filtros en el circuito de filtrar el ruido antes de la amplificación. La desventaja fue la resolución de la ADC: 12bits, que es un mínimo, en medidas de biopotencial.
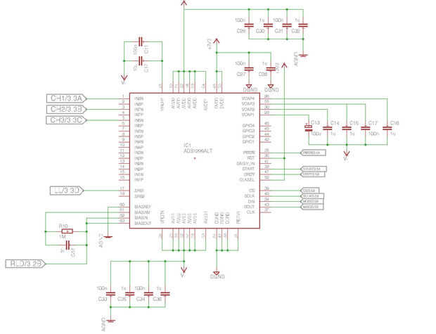
- Pude has utilizado un chip de interfaz analógico externo que está diseñado para la medición del objetivo. Este es el camino que tomé. He elegido el IC de interfaz analógico ADS1299 de Texas Instruments, que tiene protección de circuito, programable de 8 amplificadores (x1-x 24), ganancia delta 8-sigma modulada s ADC con resolución de datos de 24 bits y frecuencia de muestreo de 250SPS a 16kSPS.
El diseño del tablero es la configuración mínima basada en la recomendación en la hoja de datos.
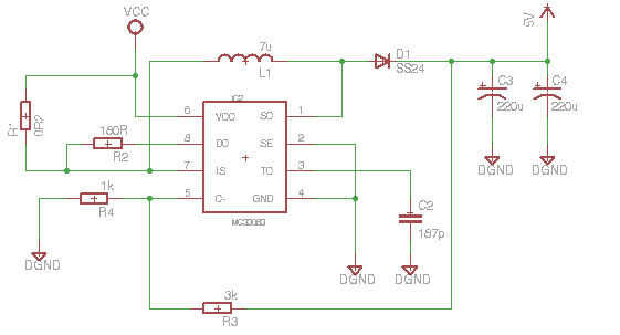
Ya el ZYBO se suministra con 5V DC, las necesidades de anuncios + 2.5V, - 2, 5V y 3.3V, pero mi baterías Voltaje 4.2V cuando está completamente cargada, circuito de convertidor de energía era necesario para el suministro. La eficiencia de energía es un factor clave en los circuitos de pilas, así que era inevitable el uso de convertidores DC/DC.
El primer paso en un diseño de la fuente de energía era la protección de polaridad. Esto podría hacerse en un diodo de la serie, que permitiría un flujo de corriente sólo si la polaridad es derecho, pero el diodo tiene una pequeña cantidad de voltaje gota. Otra posibilidad sería con un diodo de la URL y combinación del fusible, pero esto requiere 2 componentes. Sin embargo otra posibilidad es usar un transistor como interruptor del lado de baja o alta. He elegido que el MOS-FET en transistor resistencia base interruptor de lado alto con baja. El interruptor del alto-lado se utilizó porque cuando apagado, no hay ningún voltaje en el circuito.
El voltaje de la batería fue impulsado a 5V con un convertidor DC/DC Boost. Esta fuente fue utilizada al poder la Junta de Soc y para generar el equivalente positivo suply. La fuente analógica fue generada con una fuente de alimentación linear LDO. La negativa del suministro fue creada con un inversor Convertidor Buck-Boost. Ambos convertidores DC/DC fueron diseñados basándose en el controlador MC33083 recomendación de hojas de datos de ICs.
Mientras que el uso de fuentes de alimentación de conmutación modo uno debe ser cauteloso del ruido generado, especialmente en un circuito de adquisición de señal. Me aseguré que el ruido estaba en un nivel aceptable mediante el diseño de los convertidores a 50kHz conmutación de frecuencia, mientras que la frecuencia de muestreo de mi ADC será menor o igual a 2kHz. A pesar de que podemos estar seguros de que el circuito funcione correctamente según el criterio de Nyquist, medí la CA relación entre DC y fue debajo de 0.02%.
Los 3.3V fuente fue utilizada de los supplys PMOD ZYBOs.
Con estas consideraciones en mente la tarjeta DAQ fue diseñada en cad de águila,